○大規模自然災害に係る京田辺市地域再建被災者住宅等支援事業補助金交付要綱
平成27年3月31日
告示第52号
(趣旨)
第1条 この告示は、大規模自然災害により生活基盤となる住宅等の被害を受けた市民が、可能な限り早期に安定した生活を再建することにより地域のコミュニティの崩壊を防止し、活力を取り戻すため、被災住宅の再建等を実施する経費に対し、京田辺市補助金等の交付に関する規則(平成2年京田辺市規則第19号)及びこの告示の定めるところにより、京田辺市地域再建被災者住宅等支援事業補助金(以下「補助金」という。)を交付することに関し、必要な事項を定めるものとする。
(1) 大規模自然災害 被災者生活再建支援法(平成10年法律第66号。以下「支援法」という。)第2条第1号に規定する自然災害(以下「自然災害」という。)であって、次のいずれかに該当するもの(大規模災害からの復興に関する法律(平成25年法律第55号)第2条第2号に規定する特定大規模災害等に該当する自然災害その他市の区域内(以下「市内」という。)で発生した著しく異常かつ激甚な自然災害であって市長が別に定めるものを除く。)をいう。
イ 支援法適用等災害による住宅の被害及び当該支援法適用等災害を生じさせた異常な自然現象と異なる異常な自然現象により生じた自然災害による住宅の被害が、同時に若しくは連続して発生し、又は近接した期間内に発生した場合であって、これらの自然災害に対する関係行政機関による一体的な災害応急対策及び災害復旧の実施状況その他の事情を勘案してこれらの自然災害を一の自然災害として取り扱うことが適当であると市長が認めたときにおけるこれらの自然災害(市内における住宅の被害に限る。)
(2) 全壊 次のいずれかに該当する住宅の被害の程度をいう。
ア 住宅全部の倒壊又は流失
イ 補修により居住することができる住宅の状態に復旧をすることができず、又は当該復旧をすることが著しく困難であると認められる、次のいずれかに該当する住宅の被害の程度
(ア) 損壊し、又は流失した部分の床面積が当該住宅の延べ床面積の70パーセント以上に達するもの
(イ) 災害の被害認定基準について(平成13年6月28日府政防第518号内閣府政策統括官(防災担当)通知)に係る災害に係る住宅の被害認定基準運用指針(以下「運用指針」という。)を適用して算出した、住宅の主要な構成要素に係る経済的被害を示す値が住宅全体の経済的価値を示す値の50パーセント以上に達するもの
(3) 大規模半壊 次のいずれかに該当する住宅の被害の程度(建築基準法施行令(昭和25年政令第338号)第1条第3号に規定する構造耐力上主要な部分の補修を含む大規模な補修を行わなければ当該住宅に居住することが困難であると認められるものに限る。)であって、全壊に該当しないものをいう。
ア 損壊し、又は流失した部分の床面積が当該住宅の延べ床面積の50パーセント以上70パーセント未満であるもの
イ 運用指針を適用して算出した、住宅の主要な構成要素に係る経済的被害を示す値が住宅全体の経済的価値を示す値の40パーセント以上50パーセント未満であるもの
(4) 半壊 補修により居住することができる住宅の状態に復旧をすることができると認められる、次のいずれかに該当する住宅の被害の程度であって、全壊又は大規模半壊のいずれにも該当しないものをいう。
ア 損壊し、又は流失した部分の床面積が当該住宅の延べ床面積の20パーセント以上70パーセント未満であるもの
イ 運用指針を適用して算出した、住宅の主要な構成要素に係る経済的被害を示す値が住宅全体の経済的価値を示す値の20パーセント以上50パーセント未満であるもの
(5) 一部破損 半壊に達しない程度の住宅の被害の程度であって、床上浸水に該当しないものをいう。
(6) 床上浸水 半壊に達しない程度の住宅の被害の程度(住宅の床上以上に達した程度の浸水によって土砂、竹木等が堆積したこと等により、当該住宅に一時的に居住することができなくなったと認められるものに限る。)をいう。
(8) 被災住宅の再建 市内において、被災住宅に代わる住宅の新築、購入若しくは補修又は被災住宅の補修を行うことをいう。
(9) 被災住宅に代わる住宅の賃借 市内において、被災住宅(全壊又は大規模半壊のいずれかに該当するものに限る。)に代わる住宅として居住するための住宅(公営住宅法(昭和26年法律第193号)第2条第2号に規定する公営住宅を除く。)を賃借することをいう。
(10) 被災住宅の再建等 被災住宅の再建又は被災住宅に代わる住宅の賃借をいう。
(11) 支援対象者 被災住宅の居住者が属する世帯の世帯主をいう。
(12) 支援金 支援法第3条第1項に規定する支援金で、当該大規模自然災害に関し支援対象者が受けることができるものをいう。
(13) 新築・購入費 被災住宅に代わる住宅の新築工事費又は購入費(購入後直ちに行う補修工事費を含み、土地の取得費を除く。)をいう。
(14) 補修費 被災住宅又は被災住宅に代わる住宅の補修工事費をいう。
(15) 賃借費 被災住宅に代わる住宅の賃借に係る経費をいう。
(16) 解体費等 被災住宅の解体若しくは除却又はその敷地内の土地の整地に係る経費をいう。
(18) 住宅再建関連経費 被災住宅において使用されていた家具、家庭用電気機械器具等の修理又はこれらの物品に代わる物品の購入、被災住宅の清掃等、支援対象者が実施する被災住宅の再建等に関連する経費(住宅再建経費に該当する経費を除く。)として市長が必要と認める経費であって、支援対象者が支出するものをいう。
ア 独立行政法人住宅金融支援機構による災害復興住宅融資
イ 大規模自然災害の規模、被災地域の実情等を勘案して、当該大規模自然災害ごとに、被災住宅の再建に必要な資金の調達に係る融資として市長が別に定める融資
(2) 住宅再建関連経費 支援対象者ごとの住宅再建関連経費の額(当該額が5万円を超える場合は、5万円)
(3) 住宅再建融資返済経費 支援対象者ごとの住宅再建融資返済経費の額
(補助金の交付申請)
第4条 補助金の交付を受けようとする支援対象者(以下「申請者」という。)は、京田辺市地域再建被災者住宅等支援事業補助金交付申請書(別記様式第1号)に次に掲げる書類を添えて、市長に提出しなければならない。ただし、市長が別の方法等により確認できると認めた場合は、添付書類を省略することができる。
(1) り災証明書(写し)
(2) 支援対象者の住民票に記載された事項を証明した書類
(3) 支援対象経費の額を確認できる書類
(4) その他市長が必要と認める書類
2 市長は、前項の規定による補助金交付の決定に際しては、必要な条件を別に付すことができる。
(1) 支援対象経費の額(補助金の額の変更を伴わないものに限る。)
(2) 工事着手年月日及び工事完了(予定)年月日(工事完了(予定)の年度の変更を伴わないものに限る。)
(実績報告)
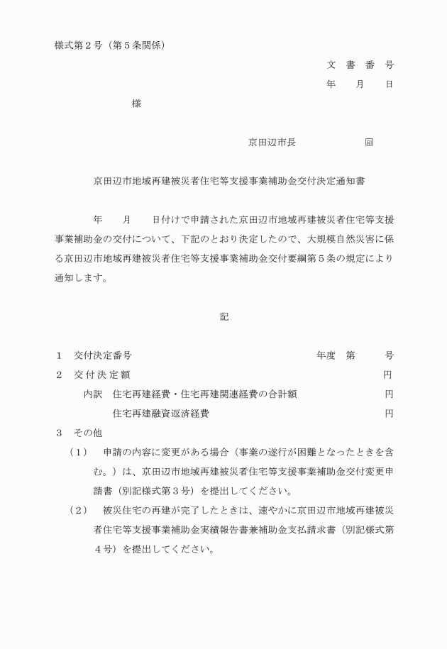
第7条 補助決定者は、事業が完了したときは京田辺市地域再建被災者住宅等支援事業補助金実績報告書兼補助金支払請求書(別記様式第4号)に次に掲げる書類を添えて、市長に報告しなければならない。
(1) 支援対象経費の確定額を確認できる書類
(2) 前号の額を補助決定者が支払ったことを確認できる書類
(3) その他市長が必要と認める書類
(1) 偽りその他不正の手段により補助金の交付を受けたとき。
(2) その他市長が不適当と認める事由が生じたとき。
(委任)
第11条 この告示に定めるもののほか、必要な事項は、市長が別に定める。
附則
この告示は、平成27年4月1日から施行し、施行の日以降に発生した災害に係る被災住宅の再建について適用する。
附則(平成29年12月12日告示第169号)
この告示は、平成29年12月12日から施行し、この告示による改正後の大規模自然災害に係る京田辺市地域再建被災者住宅等支援事業補助金交付要綱の規定は、同年9月16日以後に発生した災害について適用する。
附則(平成30年3月20日告示第30号)
この告示は、平成30年3月20日から施行し、この告示による改正後の大規模自然災害に係る京田辺市地域再建被災者住宅等支援事業補助金交付要綱の規定は、平成29年10月21日以後に発生した災害について適用する。
附則(令和4年6月1日告示第105号)
この告示は、令和4年7月1日から施行する。
附則(令和7年9月16日告示第145号)
この告示は、令和7年9月16日から施行する。
別表(第3条関係)
補助対象事業 | 支援対象者 | 補助金の交付額 | 被害の程度 | 基準限度額(万円) |
1 被災住宅に代わる住宅の新築又は購入 | 支援金を受けることができる支援対象者 | 支援対象者ごとの住宅再建経費(新築費又は購入費が含まれているものに限る。以下この項において同じ。)の額に3分の1を乗じて得た額から支援金の額を控除した額(当該額が次に掲げる場合に該当するときは、それぞれ次に定める額) (1) 被害の程度の欄に掲げる被害の程度に応じ、支援対象者ごとにそれぞれ基準限度額の欄に掲げる額を超える場合 当該掲げる額 (2) 50万円未満の場合 次の場合の区分に応じ、それぞれ次に定める額 ア 支援対象者ごとの住宅再建経費の額から支援金の額を控除した額が50万円以上の場合 50万円 イ 支援対象者ごとの住宅再建経費の額から支援金の額を控除した額が50万円未満の場合 住宅再建経費の額から支援金の額を控除した額 | 全壊 | 150 |
大規模半壊 | 100 | |||
その他の支援対象者 | 支援対象者ごとの住宅再建経費の額に3分の1を乗じて得た額(当該額が次に掲げる場合に該当するときは、それぞれ次に定める額) (1) 被害の程度の欄に掲げる被害の程度に応じ、支援対象者ごとにそれぞれ基準限度額の欄に掲げる額を超える場合 当該掲げる額 (2) 50万円未満の場合 次の場合の区分に応じ、それぞれ次に定める額 ア 支援対象者ごとの住宅再建経費の額が50万円以上の場合 50万円 イ 支援対象者ごとの住宅再建経費の額が50万円未満の場合 住宅再建経費の額 | 全壊 | 300 | |
大規模半壊 | 250 | |||
半壊 | 150 | |||
一部破損又は床上浸水 | 50 | |||
2 被災住宅又は被災住宅に代わる住宅の補修 | 支援金を受けることができる支援対象者 | 支援対象者ごとの住宅再建経費(補修費が含まれているものに限る。以下この項において同じ。)の額に3分の1を乗じて得た額から支援金の額を控除した額(当該額が次に掲げる場合に該当するときは、それぞれ次に定める額) (1) 被害の程度の欄に掲げる被害の程度に応じ、支援対象者ごとにそれぞれ基準限度額の欄に掲げる額を超える場合 当該掲げる額 (2) 50万円未満の場合 次の場合の区分に応じ、それぞれ次に定める額 ア 支援対象者ごとの住宅再建経費の額から支援金の額を控除した額が50万円以上の場合 50万円 イ 支援対象者ごとの住宅再建経費の額から支援金の額を控除した額が50万円未満の場合 住宅再建経費の額から支援金の額を控除した額 | 全壊 | 100 |
大規模半壊 | 60 | |||
その他の支援対象者 | 支援対象者ごとの住宅再建経費の額に3分の1を乗じて得た額(当該額が次に掲げる場合に該当するときは、それぞれ次に定める額) (1) 被害の程度の欄に掲げる被害の程度に応じ、支援対象者ごとにそれぞれ基準限度額の欄に掲げる額を超える場合 当該掲げる額 (2) 50万円未満の場合 次の場合の区分に応じ、それぞれ次に定める額 ア 支援対象者ごとの住宅再建経費の額が50万円以上の場合 50万円 イ 支援対象者ごとの住宅再建経費の額が50万円未満の場合 住宅再建経費の額 | 全壊 | 200 | |
大規模半壊 | 150 | |||
半壊 | 150 | |||
一部破損又は床上浸水 | 50 | |||
3 被災住宅に代わる住宅の賃借 | 支援金を受けることができる支援対象者 | 支援対象者ごとの住宅再建経費(新築費又は購入費及び補修費が含まれていないものに限る。以下この項において同じ。)の額に3分の1を乗じて得た額から支援金の額を控除した額(当該額が次に掲げる場合に該当するときは、それぞれ次に定める額) (1) 被害の程度の欄に掲げる被害の程度に応じ、支援対象者ごとにそれぞれ基準限度額の欄に掲げる額を超える場合 当該掲げる額 (2) 25万円未満の場合 次の場合の区分に応じ、それぞれ次に定める額 ア 支援対象者ごとの住宅再建経費の額から支援金の額を控除した額が25万円以上の場合 25万円 イ 支援対象者ごとの住宅再建経費の額から支援金の額を控除した額が25万円未満の場合 住宅再建経費の額から支援金の額を控除した額 | 全壊 | 75 |
大規模半壊 | 40 | |||
その他の支援対象者 | 支援対象者ごとの住宅再建経費の額に3分の1を乗じて得た額(当該額が次に掲げる場合に該当するときは、それぞれ次に定める額) (1) 被害の程度の欄に掲げる被害の程度に応じ、支援対象者ごとにそれぞれ基準限度額の欄に掲げる額を超える場合 当該掲げる額 (2) 25万円未満の場合 次の場合の区分に応じ、それぞれ次に定める額 ア 支援対象者ごとの住宅再建経費の額が25万円以上の場合 25万円 イ 支援対象者ごとの住宅再建経費の額が25万円未満の場合 住宅再建経費の額 | 全壊 | 150 | |
大規模半壊 | 100 |






