○京田辺市障害者の日常生活及び社会生活を総合的に支援するための法律施行細則
平成24年4月1日
規則第49号
京田辺市障害者自立支援法施行細則(平成18年京田辺市規則第25号)の全部を改正する。
(趣旨)
第1条 障害者の日常生活及び社会生活を総合的に支援するための法律(平成17年法律第123号。以下「法」という。)の施行については、障害者の日常生活及び社会生活を総合的に支援するための法律施行令(平成18年政令第10号。以下「施行令」という。)、障害者の日常生活及び社会生活を総合的に支援するための法律施行規則(平成18年厚生労働省令第19号。以下「施行規則」という。)及び京田辺市障害者介護給付費等支給認定審査会の委員の定数を定める条例(平成18年京田辺市条例第4号。以下「条例」という。)に定めるもののほか、この規則の定めるところによる。
(用語)
第2条 この規則で使用する用語の意義は、特別の定めがある場合を除き、法、施行令、施行規則及び条例で使用する用語の例による。
(介護給付費等の支給決定の申請)
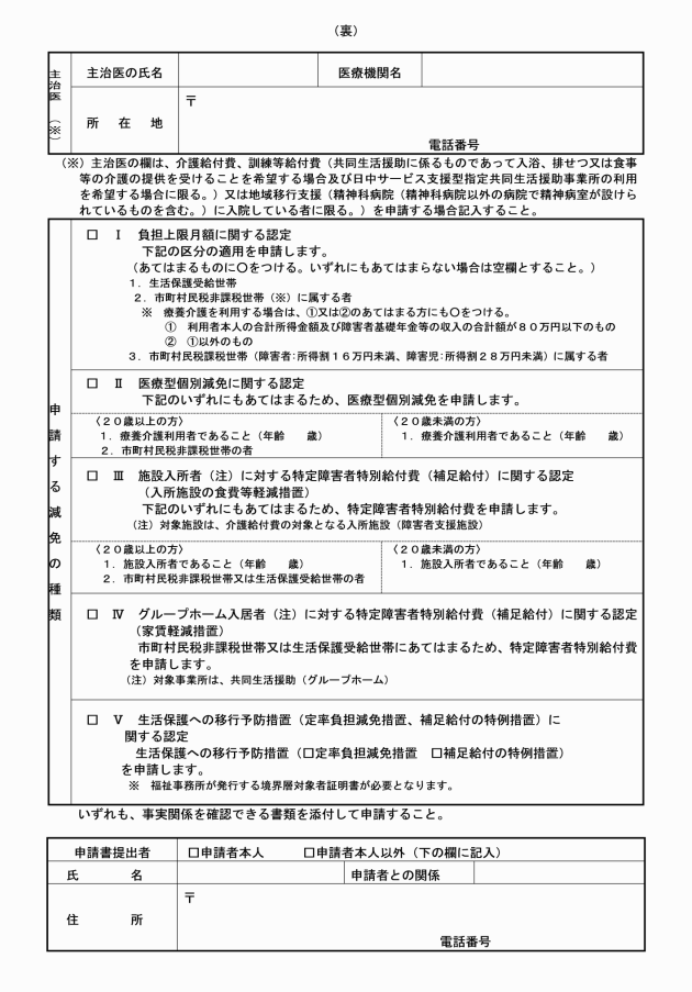
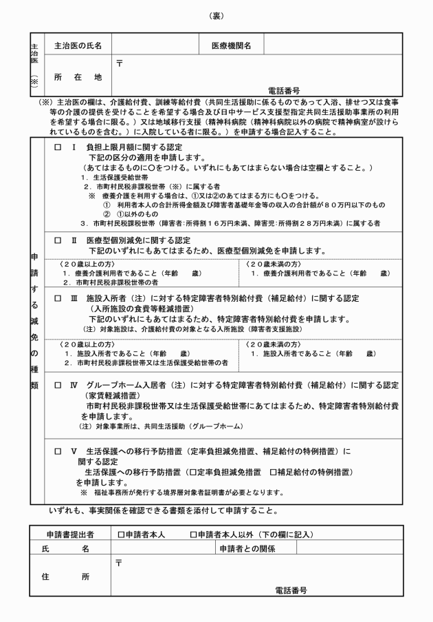
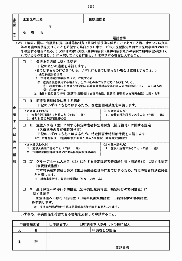
第3条 施行規則第7条第1項、第34条の3第1項及び第34条の31第1項に規定する支給決定の申請書は、(介護給付費・訓練等給付費・特定障害者特別給付費・地域相談支援給付費)支給申請書兼利用者負担額減額・免除等申請書(別記様式第1号)によるものとする。
(障害支援区分認定の通知)
第3条の2 施行令第10条第3項の規定による障害支援区分の認定の通知は、障害支援区分認定通知書(別記様式第1号の2)によるものとする。
(介護給付費等の支給決定の変更申請)
第5条 施行規則第17条、第34条の3第4項及び第34条の44第1項に規定する支給決定の変更の申請書は、(介護給付費・訓練等給付費・特定障害者特別給付費・地域相談支援給付費)支給変更申請書兼利用者負担額減額・免除等変更申請書(別記様式第5号)によるものとする。
(介護給付費等の支給決定の取消しの通知)
第7条 施行規則第20条第1項、第34条の6第2項又は第34条の49第1項に規定する支給決定の取消しを行ったときの通知は、(介護給付費・訓練等給付費・特定障害者特別給付費・地域相談支援給付費)支給決定取消通知書(別記様式第8号)によるものとする。
(介護給付費等の申請内容の変更の届出)
第8条 施行規則第22条第1項又は第34条の48第1項に規定する申請内容の変更の届出書は、(介護給付費・訓練等給付費・特定障害者特別給付費・地域相談支援給付費)申請内容変更届出書(別記様式第9号)によるものとする。
(受給者証の再交付の申請)
第9条 施行規則第23条第1項及び第34条の50第1項に規定する受給者証の再交付の申請書は、受給者証再交付申請書(別記様式第10号)によるものとする。
(特例介護給付費等の支給申請)
第10条 施行規則第31条第1項に規定する特例介護給付費又は特例訓練等給付費、施行規則第34条の4第1項に規定する特例特定障害者特別給付費及び施行規則第34条の53第1項に規定する特例地域相談支援給付費の支給の申請書は、(特例介護給付費・特例訓練等給付費・特例特定障害者特別給付費・特例地域相談支援給付費)支給申請書(別記様式第11号)によるものとする。
(特例介護給付費等の額)
第12条 特例介護給費又は特例訓練等給付費の額は、法第30条第3項の規定によりその基準とされる額とし、特例地域相談支援給付費の額は、法第51条の15第2項の規定によりその基準とされる額とする。
(介護給付費等の額の特例の適用申請)
第13条 法第31条の規定による介護給付費等の額の特例(以下この条において「額の特例」という。)の適用を受けようとする者は、介護給付費等利用者負担額減額・免除申請書(別記様式第13号)に受給者証及び福祉事務所長が必要と認める書類等を添えて申請しなければならない。
2 福祉事務所長は、前項の規定により額の特例の適用を認めたときは、提出を受けた受給者証に当該決定に係る額の特例の適用について記載し、これを当該申請者に返還するものとする。
3 前項の規定により受給者証に額の特例の適用の記載を受けた者は、その理由が消滅したときは、直ちにその旨を福祉事務所長に申し出なければならない。
(サービス等利用計画案の提出依頼)
第15条 施行規則第12条の3及び第34条の37第1項に規定するサービス利用計画案の提出を求める通知は、サービス等利用計画案提出依頼書(別記様式第15号)によるものとする。
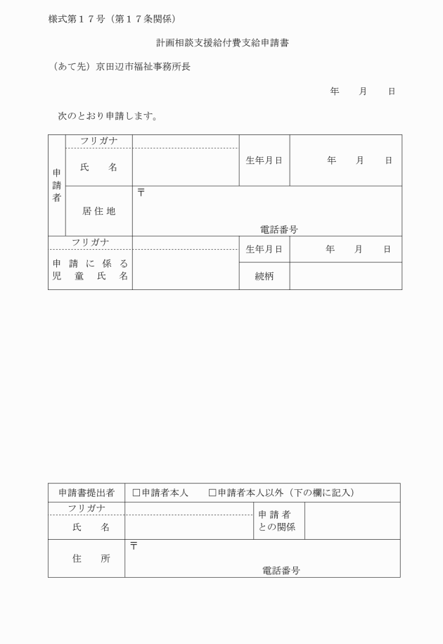
(計画相談支援給付費の支給申請)
第17条 施行規則第34条の54第1項に規定する計画相談支援給付費の支給の申請書は、計画相談支援給付費支給申請書(別記様式第17号)によるものとする。
(計画相談支援給付費の支給の取消し)
第20条 施行規則第34条の55第2項に規定する支給決定の取消しを行ったときの通知は、計画相談支援給付費支給取消通知書(別記様式第20号)によるものとする。
(自立支援医療費の支給認定及び支給変更認定の申請)
第21条 施行規則第35条第1項に規定する支給認定及び施行規則第45条第1項に規定する支給認定の変更の申請書は、自立支援医療費(育成医療・更生医療)支給認定申請書(別記様式第21号)によるものとする。
第23条及び第24条 削除
(自立支援医療費の申請内容の変更の届出)
第25条 施行規則第47条第1項に規定する申請内容の変更の届出書は、自立支援医療受給者証(育成医療・更生医療)等記載事項変更届出書(別記様式第26号)によるものとする。
(自立支援医療受給者証の再交付の申請)
第26条 施行規則第48条第1項に規定する医療受給者証の再交付の申請書は、自立支援医療受給者証(育成医療・更生医療)再交付申請書(別記様式第27号)によるものとする。
(自立支援医療費の支給認定の取消しの通知)
第27条 施行規則第49条第1項に規定する支給認定の取消しを行ったときの通知は、自立支援医療費(育成医療・更生医療)支給認定取消通知書(別記様式第28号)によるものとする。
(補装具費の支給の申請、決定等)
第28条 施行規則第65条の7第1項に規定する補装具費の支給の申請は、補装具費(購入・借受け・修理)支給申請書(別記様式第29号)に、当該補装具の購入、借受け又は修理(以下「購入等」という。)に要する見積書その他必要な書類を添付し、行うものとする。
3 前項の支給券及び請求書兼委任状の交付を受けた者は、これを当該支給決定に係る補装具の販売事業者、貸与事業者又は修理事業者(以下「業者」という。)に提出し、補装具の購入等を行うものとし、市長は業者から支給券及び請求書兼委任状を受けたときは、京田辺市障害者等補装具の購入等に係る自己負担額助成要綱(平成18年京田辺市告示第184号)第5条に規定する基準額の全額を速やかに業者に支払うものとする。
(高額障害福祉サービス等給付費の支給申請)
第29条 施行規則第65条の9の2第1項に規定する高額障害福祉サービス等給付費の支給の申請書は、高額障害福祉サービス等給付費支給申請書(別記様式第35号)によるものとする。
(地域生活支援事業の実施)
第31条 福祉事務所長は、法第77条第1項及び第3項の規定により、次に掲げる事業を実施するものとする。
(1) 理解促進研修・啓発事業
(2) 自発的活動支援事業
(3) 相談支援事業
(4) 成年後見制度利用支援事業
(5) 成年後見制度法人後見支援事業
(6) 意思疎通支援事業
(7) 日常生活用具給付等事業
(8) 手話奉仕員養成研修事業
(9) 移動支援事業
(10) 地域活動支援センター機能強化事業
(11) その他福祉事務所長が必要と認める事業
2 前項に規定する事業に関し必要な事項は、市長が別に定めるものとする。
(関係帳簿)
第32条 福祉事務所長は、次に掲げる帳簿を備え、必要事項を記載しなければならない。
(1) 障害福祉サービス支給台帳
(2) 自立支援医療費(育成医療・更生医療)支給認定決定簿
(3) 補装具費支給決定簿
2 前項の帳簿は、電磁的記録(電子的方式、磁気的方式等)をもって代えることができる。
(補則)
第33条 この規則に定めるもののほか、必要な事項は、福祉事務所長が別に定める。
附則
(施行期日)
1 この規則は、平成24年4月1日から施行する。
(経過措置)
2 この規則の施行前にこの規則による改正前の京田辺市障害者自立支援法施行細則の規定によりなされた処分、手続その他の行為は、この規則による改正後の京田辺市障害者自立支援法施行細則の規定によりなされた処分、手続その他の行為とみなす。
附則(平成25年3月29日規則第26号)
この規則は、平成25年4月1日から施行する。
附則(平成26年3月28日規則第33号)
この規則は、平成26年4月1日から施行する。
附則(平成27年12月28日規則第78号)
この規則は、平成28年1月1日から施行する。
附則(平成28年3月31日規則第43号)
この規則は、平成28年4月1日から施行する。
附則(平成30年3月30日規則第17号)
この規則は、平成30年4月1日から施行する。
附則(令和4年6月10日規則第57号)
この規則は、令和4年7月1日から施行する。
附則(令和5年3月31日規則第51号)
この規則は、令和5年4月1日から施行する。
附則(令和6年1月29日規則第1号)
この規則は、令和6年4月1日から施行する。
附則(令和7年10月1日規則第48号)
この規則は、公布の日から施行する。




































様式第25号 削除











