○京田辺市国内都市との交流促進事業補助金交付要綱
令和7年3月25日
告示第37号
(趣旨)
第1条 この告示は、本市と交流のある国内都市(以下「交流都市」という。)の住民が本市に来訪することを契機に、さらなる都市間交流への機運醸成及び市内経済の活性化を図るため、交流都市の住民(以下「来訪者」という。)が本市内で宿泊し、かつ、消費活動をすることに対し、この告示に定めるところにより、京田辺市国内都市との交流促進事業補助金(以下「補助金」という。)を交付することに関し、必要な事項を定めるものとする。
(補助対象)
第2条 補助金は、次の各号の全てに該当する来訪者又は来訪者で構成されるグループに対して交付する。ただし、申請は来訪者1人に対し1回を限度とする。
(1) 千葉県習志野市、鹿児島県霧島市、山梨県山梨市又は福井県小浜市に住所を有すること。
(2) 令和7年4月13日から令和8年3月31日までの間に、本市内の宿泊施設を利用して1泊以上の宿泊をすること。
(3) 本市内の事業所において来訪者1人につき1,000円以上の消費を行うこと。ただし、宿泊施設内での消費を除く。
(補助金の額)
第3条 補助金の額は、来訪者1人につき3,000円とする。
2 市長は、予算の範囲内において、前項の補助金を交付するものとする。
(補助金の申請)
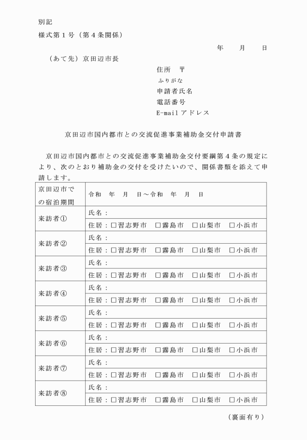
第4条 補助金の交付を受けようとする来訪者(グループでの申請の場合にあっては、グループを代表する者)(以下「申請者」という。)は、補助金交付の対象となった宿泊最終日から1か月以内に、京田辺市国内都市との交流促進事業補助金交付申請書(別記様式第1号)に、次に掲げる書類を添えて、市長に提出しなければならない。
(1) 宿泊施設事業者が発行する京田辺市国内都市との交流促進事業補助金宿泊利用証明書(別記様式第2号)
(2) 本市内の事業所が発行する1,000円以上の領収書等の原本又は写し。ただし、宿泊施設事業者が発行するものを除く。
(3) 本市への来訪に係る報告
(補助金交付の決定)
第5条 市長は、前条の規定による申請があったときは、その内容を審査し、交付の適否を決定するものとする。
(交付決定の取消し)
第6条 市長は、補助金の交付決定を受けた者が、次の各号のいずれかに該当するときは、交付決定の全部又は一部を取り消すことができる。
(1) 偽りその他不正な手段により補助金の交付を受けたとき。
(2) その他市長が適当でないと認めたとき。
2 市長は、前項の規定により補助金の交付決定を取り消した場合において、当該取消しに係る部分に関し既に補助金が交付されているときは、期限を定めてその返還を命ずるものとする。
(委任)
第7条 この告示に定めるもののほか、必要な事項は、市長が別に定める。
附則
(施行期日)
1 この告示は、令和7年4月1日から施行する。
(この告示の失効)
2 この告示は、令和8年5月31日限り、その効力を失う。
附則(令和7年10月13日告示第155号)
この告示は、令和7年10月13日から施行する。



