○京田辺市職員の定年等に関する規則
令和5年3月31日
規則第41号
京田辺市職員の定年等に関する規則(昭和60年京田辺市規則第7号)の全部を改正する。
(趣旨)
第1条 この規則は、京田辺市職員の定年等に関する条例(昭和59年京田辺市条例第15号。以下「条例」という。)の規定に基づき、職員の定年等に関し、必要な事項を定めるものとする。
(勤務延長職員の異動の承認)
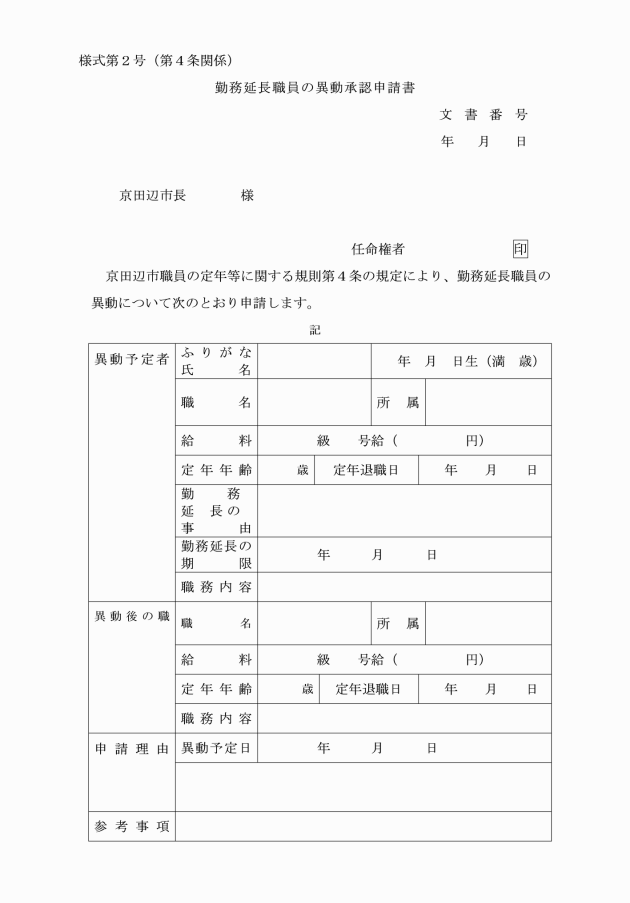
第4条 任命権者は、勤務延長をされている職員(以下「勤務延長職員」という。)を異動させる場合には、あらかじめ、勤務延長職員の異動承認申請書(別記様式第2号)を提出して、市長の承認を得なければならない。この場合において、当該申請書には当該勤務延長職員の履歴書を添付しなければならない。
(辞令の交付)
第5条 任命権者は、次の各号のいずれかに該当する場合には、その旨を記載した辞令を職員に交付しなければならない。ただし、辞令の交付によらないことを適当と認めるときは、辞令に代わる文書の交付その他適当な方法をもって辞令の交付に代えることができる。
(1) 職員が定年退職(条例第2条の規定により退職することをいう。)する場合
(2) 勤務延長を行う場合
(3) 条例第4条第2項の規定により勤務延長の期限を延長する場合
(4) 条例第4条第4項の規定により勤務延長の期限を繰り上げる場合
(5) 勤務延長の期限の到来により職員が当然に退職する場合
(勤務延長の状況の報告)
第6条 任命権者は、毎年5月末日までに、勤務延長の状況報告書(別記様式第3号)を提出して、前年度に定年に達した職員に係る勤務延長の状況を市長に報告しなければならない。
2 条例第9条に規定する年齢60年以上退職者が法第52条第1項に規定する職員団体の構成員であったことその他法第56条に規定する事由を理由として定年前再任用に関し不利益な取扱いをしてはならない。
(1) 能力評価及び業績評価の全体評語その他勤務の状況を示す事実に基づく従前の勤務実績
(2) 定年前再任用を行う職の職務遂行に必要とされる経験又は資格の有無その他定年前再任用を行う職の職務遂行上必要な事項
(1) 定年前再任用を行う場合
(定年前再任用に関する報告)
第10条 任命権者は、毎年5月末日までに、前年度における定年前再任用の状況を市長に報告しなければならない。
(委任)
第11条 この規則に定めるもののほか、必要な事項は、市長が定める。
附則
(施行期日)
1 この規則は、令和5年4月1日から施行する。
(令和4年整備条例附則第3項の規則で定める職及び職員)
3 令和4年整備条例附則第3項の規則で定める職は、次に掲げる職のうち、当該職が基準日(同項に規定する基準日をいう。以下この項及び次項において同じ。)の前日に設置されていたものとした場合において、基準日における新条例定年(同項に規定する新条例定年をいう。以下この項において同じ。)が基準日の前日における新条例定年(同日が令和5年3月31日である場合には、令和4年整備条例による改正前の京田辺市職員の定年等に関する条例(以下「旧条例」という。)第3条に規定する定年に準じた年齢)を超える職(当該職に係る定年が条例第3条に規定する定年である職に限る。)とする。
(1) 基準日以後に新たに設置された職
(2) 基準日以後に組織の変更等により名称が変更された職
4 令和4年整備条例附則第3項の規則で定める職員は、前項に規定する職が基準日の前日に設置されていたものとした場合において、同日における当該職に係る新条例定年(同日が令和5年3月31日である場合には、旧条例第3条に規定する定年に準じた年齢)に達している職員とする。
(暫定再任用職員の選考に用いる情報)
5 令和4年整備条例附則第5項、第6項、第10項、第11項、第13項、第14項、第16項及び第17項の規則で定める情報は、これらの規定に規定する者についての次に掲げる情報とする。
(1) 能力評価及び業績評価の全体評語その他勤務の状況を示す事実に基づく従前の勤務実績
(2) 暫定再任用(令和4年整備条例附則第5項、第6項、第10項、第11項、第13項、第14項、第16項又は第17項の規定により採用することをいう。以下同じ。)を行う職の職務遂行に必要とされる経験又は資格の有無その他暫定再任用を行う職の職務遂行上必要な事項
(1) 暫定再任用を行う場合
(2) 暫定再任用職員(令和4年整備条例附則第8項に規定する暫定再任用職員をいう。以下同じ。)の任期を更新する場合
(3) 任期の満了により暫定再任用職員が当然に退職する場合
7 令和4年整備条例附則第9項に規定する職員の同意は、書面によって行うものとする。
(暫定再任用職員に関する報告)
8 任命権者は、毎年5月末日までに、次に掲げる事項を市長に報告しなければならない。
(1) 前年度における暫定再任用の状況
(2) 前年度における暫定再任用職員の任期の更新の状況
(令和4年整備条例附則第26項の規則で定める短時間勤務の職並びに規則で定める者及び定年前再任用短時間勤務職員)
9 令和4年整備条例附則第26項の規則で定める短時間勤務の職は、次に掲げる職のうち、当該職が基準日の前日に設置されていたものとした場合において、基準日における定年相当年齢(令和4年整備条例による改正後の京田辺市職員の定年等に関する条例第9条に規定する短時間勤務の職(以下この項において「短時間勤務の職」という。)を占める職員が、常時勤務を要する職でその職務が当該短時間勤務の職と同種の職を占めているものとした場合における同条例第3条に規定する定年をいう。以下この項において同じ。)が基準日の前日における定年相当年齢を超える短時間勤務の職(当該職に係る定年相当年齢が同条例第3条に規定する定年である短時間勤務の職に限る。)とする。
(1) 基準日以後に新たに設置された短時間勤務の職
(2) 基準日以後に組織の変更等により名称が変更された短時間勤務の職
10 令和4年整備条例附則第26項の規則で定める者は、前項に規定する職が基準日の前日に設置されていたものとした場合において、同日における当該職に係る定年相当年齢に達している者とする。
11 令和4年整備条例附則第26項の規則で定める定年前再任用短時間勤務職員は、附則第5項に規定する職が基準日の前日に設置されていたものとした場合において、同日における当該職に係る定年相当年齢に達している令和4年整備条例附則第26項に規定する定年前再任用短時間勤務職員とする。


