○京田辺市職員の再就職者による依頼等の届出に関する規則
平成28年3月31日
公平委員会規則第4号
(趣旨)
第1条 この規則は、地方公務員法(昭和25年法律第261号。以下「法」という。)第38条の2第7項の規定に基づき、同項に規定する再就職者からの要求又は依頼(以下「依頼等」という。)を受けた職員による届出に関し必要な事項を定めるものとする。
(再就職者による依頼等の届出の手続)
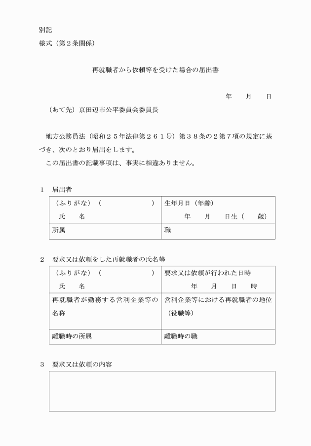
第2条 法第38条の2第7項の規定による届出は、依頼等を受けた後遅滞なく、次に掲げる事項を記載した再就職者から依頼等を受けた場合の届出書(別記様式)を公平委員会に提出して行うものとする。
(1) 氏名
(2) 生年月日
(3) 職
(4) 依頼等をした再就職者の氏名
(5) 前号の再就職者がその地位に就いている営利企業等の名称及び当該営利企業等における当該再就職者の地位
(6) 依頼等が行われた日時
(7) 依頼等の内容
附則
この規則は、平成28年4月1日から施行する。
附則(令和4年6月24日公平委規則第2号)
この規則は、令和4年7月1日から施行する。
