○京田辺市立幼稚園、小学校及び中学校の学校医、学校歯科医及び学校薬剤師の公務災害補償に関する規則
平成14年3月29日
教育委員会規則第6号
(趣旨)
第1条 この規則は、京田辺市立幼稚園、幼保連携型認定こども園、小学校及び中学校の学校医、学校歯科医及び学校薬剤師の公務災害補償に関する条例(平成14年京田辺市条例第4号。以下「条例」という。)第6条第1項の規定により、条例の施行に関し、必要な事項を定めるものとする。
(定義)
第2条 この規則において使用する用語の定義は、公立学校の学校医、学校歯科医及び学校薬剤師の公務災害補償の基準を定める政令(昭和32年政令第283号。以下「政令」という。)及び条例において使用する用語の例による。
(災害発生の報告)
第3条 京田辺市立の幼稚園、小学校又は中学校(以下「学校」という。)の長(以下「学校長」という。)は、その学校の学校医等について、公務に基づくと認められる災害が発生した場合は、速やかに当該実施機関に公務災害発生報告書(別記様式第1号)により報告しなければならない。
(認定及び通知)
第4条 実施機関は、公務災害の発生の報告を受けたときは、その災害が公務上のものであるかどうかを認定し、公務上のものであると認定したときは、速やかに公務災害補償通知書(別記様式第2号)により補償を受けるべき者に通知しなければならない。
(遺族補償年金の請求等の代表者)
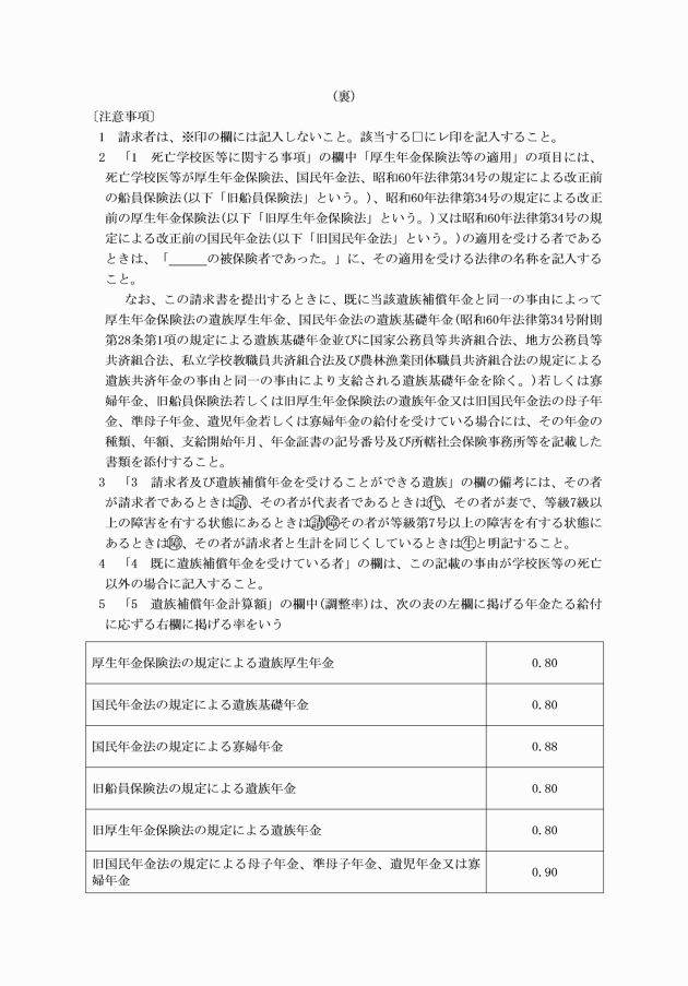
第6条 遺族補償年金を受ける権利を有する者が2人以上あるときは、これらの者はそのうち1人を遺族補償年金の請求及び受領についての代表者に選任しなければならない。ただし、世帯を異にする等やむを得ない事情のため代表者を選任することができないときは、この限りでない。
2 遺族補償年金を受ける権利を有する者は、前項の規定により代表者を選任し、又は代表者を解任したときは、そのことを証明することのできる書類を添え、速やかに書面により実施機関に届け出なければならない。
(補償の支給方法)
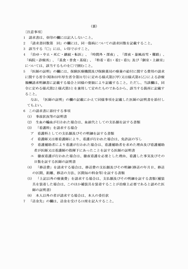
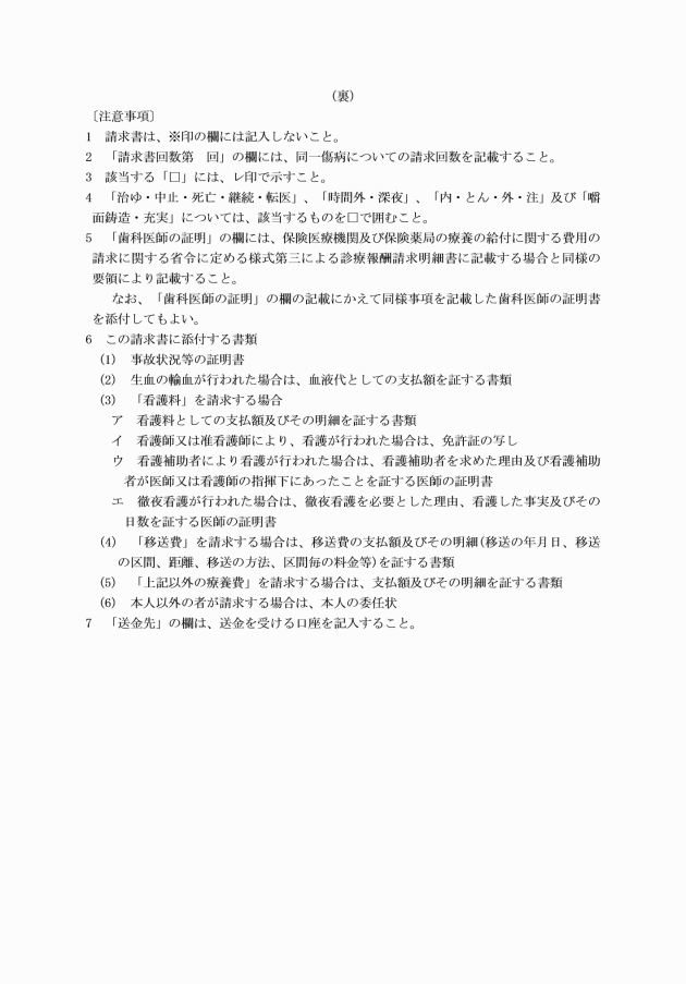
第7条 実施機関は、補償の請求書を受理したときは、これを審査し、補償に関する決定を行い、速やかに請求者に対し災害補償支給通知書(別記様式第13号又は別記様式第13号の2)によりその決定に関する通知をするとともに、補償を行わなければならない。
第8条 実施機関は、療養補償として支給する費用及び休業補償については、毎月1回以上支給するようにしなければならない。
(年金証書)
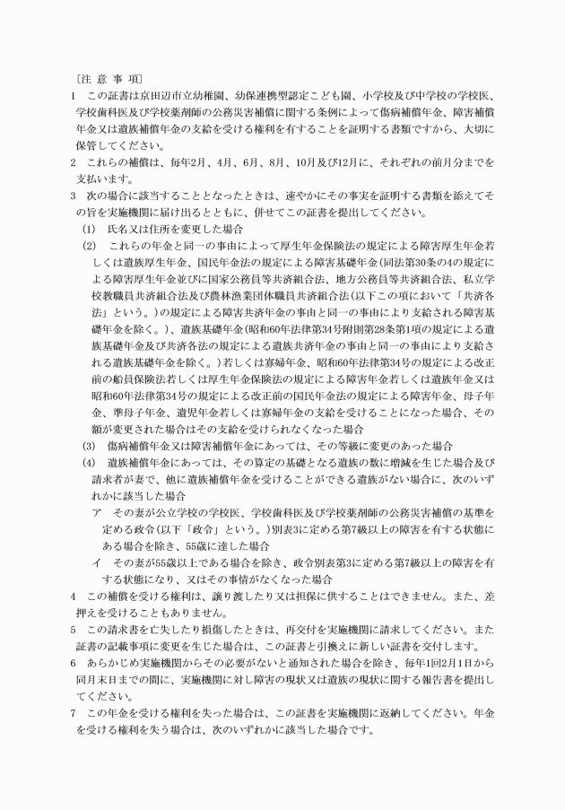
第9条 実施機関は、年金たる補償の支給に関する通知をするときは、当該補償を受けるべき者に対し、併せて年金証書(別記様式第14号)を交付しなければならない。
2 実施機関は、既に交付した年金証書の記載事項を変更する必要が生じた場合は、当該証書と引換えに新たな年金証書を交付しなければならない。
3 実施機関は、必要があると認めるときは、年金証書の提出を求めることができる。
第10条 年金証書の交付を受けた者は、その年金証書を亡失し、又は著しく損傷したときは、年金証書再交付請求書(別記様式第15号)に亡失の理由を明らかにすることができる書類又は損傷した年金証書を添えて、実施機関に対し年金証書の再交付を請求することができる。
2 年金証書の再交付を受けた者は、その後において亡失した年金証書を発見したときは、速やかにこれを実施機関に返納しなければならない。
第11条 年金証書の交付を受けた者又はその遺族は、当該年金証書に係る年金たる補償を受ける権利が消滅した場合には、遅滞なく当該年金証書を実施機関に返納しなければならない。
(届出)
第14条 年金たる補償を受ける者は、次の各号に掲げる場合には、遅滞なくその旨を実施機関に届け出なければならない。
(1) 氏名又は住所を変更した場合
(2) 傷病補償年金又は障害補償年金を受ける者にあっては、その障害の程度に変更があった場合
(3) 遺族補償年金を受ける者にあっては、次に掲げる場合
ア 政令第10条の規定により、その者の遺族補償年金を受ける権利が消滅した場合
イ 遺族補償年金の額の算定の基礎となる遺族の数に増減が生じた場合
2 補償を受ける権利を有する者が死亡した場合には、その者の遺族は、遅滞なくその旨を実施機関に届け出なければならない。
3 前2項の届出をする場合には、その事実を証明することができる書類その他の資料を実施機関に提出しなければならない。
(学校長の助力等)
第15条 補償を受けるべき者が、事故その他の理由により、自ら補償の請求その他の手続きを行うことが困難である場合には、学校長は、その手続を行うことができるように助力しなければならない。
2 学校長は、補償を受けるべき者から補償を受けるために必要な証明を求められた場合には、速やかに証明をしなければならない。
(公務災害補償記録簿等)
第16条 実施機関は、公務災害補償記録簿(別記様式第22号)、傷病補償年金記録簿(別記様式第23号)、障害補償年金記録簿(別記様式第24号)、介護補償記録簿(別記様式第24号の2)及び遺族補償年金記録簿(別記様式第25号)を備え、必要な事項を記入しなければならない。
(委任)
第17条 この規則の施行に関し必要な事項は、教育長が別に定める。
附則
この規則は、平成14年4月1日から施行する。
附則(平成19年9月28日教委規則第9号)
この規則は、平成19年10月1日から施行する。
附則(令和5年3月17日教委規則第3号)
この規則は、令和5年4月1日から施行する。
附則(令和5年3月28日教委規則第9号)
この規則は、公布の日から施行する。




















































