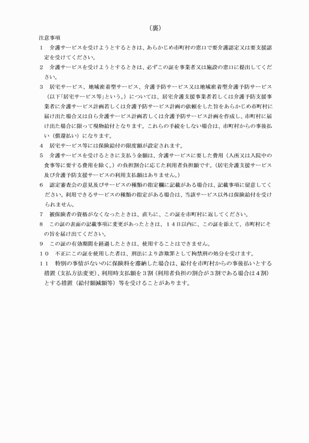
○京田辺市介護保険条例施行規則
平成12年6月15日
規則第38号
(趣旨)
第1条 京田辺市が行う介護保険については、法令及び京田辺市介護保険条例(平成12年京田辺市条例第4号。以下「条例」という。)に定めがあるもののほか、この規則の定めるところによる。
(備付帳簿等)
第2条 京田辺市において備え付ける帳簿等は、次のとおりとする。
(1) 被保険者台帳
(2) 受給者台帳
(3) 住所地特例者名簿
(4) 適用除外者名簿
(5) 2号被保険者証交付名簿
(6) 保険料納付原簿
(被保険者の届出)
第3条 第1号被保険者(介護保険法(平成9年法律第123号。以下「法」という。)第9条第1号に規定する者)又はその属する世帯の世帯主は、第1号被保険者の資格を取得したときは、14日以内に、本市指定の住民異動届を市長に提出しなければならない。
(1) 氏名に変更があった場合
(2) 市町村の区域内において住所を変更した場合
(3) その属する世帯又はその属する世帯の世帯主に変更があった場合
(4) 被保険者の資格を喪失した場合
3 介護保険法施行法(平成9年法律第124号。以下「施行法」という。)第11条第1項の規定に該当しなくなった者は、第1項に規定する届を市長に提出しなければならない。
(住所地特例対象被保険者の届出)
第4条 住所地特例対象被保険者(施行法第11条第3項の規定により読み替えて適用される法第13条第1項に規定する者又は同条第2項各号に掲げる者をいう。)に該当するに至った者は、14日以内に介護保険住所地特例適用・変更・終了届(別記様式第1号)を市長に提出しなければならない。
(1) 施設を異動した場合
(2) 住所地特例対象被保険者の資格を喪失した場合
(1) 住所地特例対象被保険者が死亡したとき。
(2) 住所地特例対象被保険者が認知症その他の疾病等により介護保険住所地特例適用・変更・終了届の提出が困難なとき。
(3) その他介護保険住所地特例適用・変更・終了届を提出することができないことにつきやむを得ない理由があると市長が認めるとき。
(被保険者証の交付)
第5条 市は、介護保険法施行規則(平成11年厚生省令第36号。以下「省令」という。)第26条第2項の規定により第2号被保険者から介護保険被保険者証交付申請書(別記様式第2号)が提出されたときは、被保険者証を交付しなければならない。
(被保険者証等の再交付)
第6条 市は、省令第27条第1項又は第28条の2第4項の規定により、被保険者から介護保険被保険者証等再交付申請書(別記様式第3号)が提出されたときは、被保険者証等を交付しなければならない。
第7条 削除
(要介護認定等の申請)
第8条 法第27条第1項に規定する要介護認定、法第32条第1項に規定する要支援認定、法第28条第2項に規定する要介護更新認定、法第33条第2項に規定する要支援更新認定、法第29条第1項に規定する要介護認定状態区分の変更の認定又は法第33条の2第1項に規定する要支援認定状態区分の変更の認定を受けようとする被保険者は、介護保険要介護認定・要支援認定申請書(別記様式第4号)及び被保険者証を市長に提出しなければならない。
(1) 法第27条第7項又は同条第9項(法第28条第4項及び法第29条第2項において準用する場合を含む。)
(2) 法第32条第6項又は同条第8項(法第33条第4項及び法第33条の2第2項において準用する場合を含む。)
7 市長は、法第30条又は法第33条の3の規定による状態区分の変更を行う場合は、介護保険要介護状態区分変更通知書(別記様式第10号)を当該被保険者に通知するものとする。
8 市長は、法第31条又は法第34条の規定による認定の取消しを行う場合は、介護保険要介護認定・要支援認定取消通知書(別記様式第11号)を当該被保険者に通知するものとする。
(介護給付等対象サービスの種類の指定の変更の申請)
第9条 法第37条第2項に規定する居宅サービス等の種類の変更の申請をしようとする被保険者は、介護保険サービスの種類指定変更申請書(別記様式第12号)を市長に提出しなければならない。
(受給資格証明書の交付)
第10条 市長は、要介護認定又は要支援認定を受けている者が住民基本台帳法(昭和42年法律第81号)第24条の規定により転出の届出を行った場合は、介護保険受給資格証明書(別記様式第14号)を当該被保険者に交付するものとする。
(指定居宅介護支援等の届出)
第11条 法第46条第4項の規定による指定居宅介護支援を受けようとする居宅要介護被保険者(法第41条第1項に規定する者をいう。以下同じ。)及び法第58条第4項の規定による指定介護予防支援を受けようとする居宅要支援被保険者(法第53条第1項に規定する者をいう。以下同じ。)は、サービス計画作成依頼(変更)届出書(別記様式第15号)を市長に提出しなければならない。
2 法第8条第18項に規定する小規模多機能型居宅介護を受けようとする居宅要介護被保険者及び法第8条の2第16項に規定する介護予防小規模多機能型居宅介護を受けようとする居宅要支援被保険者は、サービス計画作成依頼(変更)届出書(介護予防小規模多機能型居宅介護、小規模多機能型居宅介護)(別記様式第15号の2)を市長に提出しなければならない。
3 法第115条の45第1項の規定による介護予防・日常生活支援総合事業(同項第1号に規定する第1号事業に限る。)を受けようとする居宅要支援被保険者等(省令第140条の62の4に掲げる者に該当する被保険者をいう。)は、介護予防サービス計画作成・介護予防ケアマネジメント依頼(変更・終了)届出書(別記様式第15号の3)を市長に提出しなければならない。
4 省令第64条第1号ニ及び省令第83条の9第1号ニに規定する届出書は、サービス利用票(別記様式第16号)によるものとする。
(居宅介護サービス費等の支給申請)
第12条 法第41条第1項に規定する居宅介護サービス費、法第42条の2第1項に規定する地域密着型介護サービス費、法第46条第1項に規定する居宅介護サービス計画費、法第48条第1項に規定する施設介護サービス費、法第51条の3第1項に規定する特定入所者介護サービス費、法第53条第1項に規定する介護予防サービス費、法第54条の2第1項に規定する地域密着型介護予防サービス費、法第58条第1項に規定する介護予防サービス計画費又は法第61条の3第1項に規定する特定入所者介護予防サービス費の支給を受けようとする被保険者は、介護保険居宅介護(介護予防)サービス費等の支給申請書(別記様式第17号)を市長に提出しなければならない。
(特例居宅介護サービス費等の支給申請)
第13条 法第42条第1項に規定する特例居宅介護サービス費、法第42条の3第1項に規定する特例地域密着型介護サービス費、法第47条第1項に規定する特例居宅介護サービス計画費、法第49条第1項に規定する特例施設介護サービス費、法第51条の4第1項に規定する特例特定入所者介護サービス費、法第54条第1項に規定する特例介護予防サービス費、法第54条の3に規定する特例地域密着型介護予防サービス費、法第59条第1項に規定する特例介護予防サービス計画費又は法第61条の4第1項に規定する特例特定入所者介護予防サービス費の支給を受けようとする被保険者は、前条の規定を準用する。
2 前項の規定により支給する特例居宅介護サービス費等の支給額は、次によるものとする。
(1) 特例居宅介護サービス費
法第42条第3項に規定する厚生労働大臣が定める基準により算定した費用の額(その額が現に当該居宅サービス又はこれに相当するサービスに要した費用の額を超えるときは、当該現に居宅サービス又はこれに相当するサービスに要した費用の額とする。)の100分の90(法第49条の2第1項の規定が適用される場合にあっては100分の80、法第49条の2第2項の規定が適用される場合にあっては100分の70)
(2) 特例介護予防サービス費
法第54条第3項に規定する厚生労働大臣が定める基準により算定した費用の額(その額が現に当該介護予防サービス又はこれに相当するサービスに要した費用の額を超えるときは、当該現に介護予防サービス又はこれに相当するサービスに要した費用の額とする。)の100分の90(法第59条の2第1項の規定が適用される場合にあっては100分の80、法第59条の2第2項の規定が適用される場合にあっては100分の70)
(3) 特例地域密着型介護サービス費
法第42条の3第2項に規定する厚生労働大臣が定める基準により算定した費用の額(その額が現に当該地域密着型サービス又はこれに相当するサービスに要した費用(認知症対応型通所介護、小規模多機能型居宅介護、認知症対応型共同生活介護、地域密着型特定施設入居者生活介護、地域密着型介護老人福祉施設入所者生活介護及び複合型サービス並びにこれらに相当するサービスに要した費用については、食事の提供に要する費用、居住に要する費用その他の日常生活に要する費用として厚生労働省令で定める費用を除く。)の額を超えるときは、当該現に地域密着型サービス又はこれに相当するサービスに要した費用の額とする。)の100分の90(法第49条の2第1項の規定が適用される場合にあっては100分の80、法第49条の2第2項の規定が適用される場合にあっては100分の70)
(4) 特例地域密着型介護予防サービス費
法第54条の3第2項に規定する厚生労働大臣が定める基準により算定した費用の額(その額が現に当該地域密着型介護予防サービス又はこれに相当するサービスに要した費用(食事の提供に要する費用その他の日常生活に要する費用として厚生労働省令で定める費用を除く。)の額を超えるときは、当該現に地域密着型介護予防サービス又はこれに相当するサービスに要した費用の額とする。)の100分の90(法第59条の2第1項の規定が適用される場合にあっては100分の80、法第59条の2第2項の規定が適用される場合にあっては100分の70)
(5) 特例施設介護サービス費
法第49条第2項に規定する厚生労働大臣が定める基準により算定した費用の額(その額が現に当該施設サービスに要した費用(食事の提供に要する費用、居住に要する費用その他の日常生活に要する費用として厚生労働省令で定める費用を除く。)の額を超えるときは、当該現に施設サービスに要した費用の額とする。)の100分の90(法第49条の2第1項の規定が適用される場合にあっては100分の80、法第49条の2第2項の規定が適用される場合にあっては100分の70)
(6) 特例特定入所者介護サービス費
法第51条の4第2項に規定する当該食事の提供に要した費用について、食費の基準費用額から食費の負担限度額を控除した額及び当該居住等に要した費用について居住費の基準費用額から居住費の負担限度額を控除した額の合計額
(7) 特例特定入所者介護予防サービス費
法第61条の4第2項に規定する当該食事の提供に要した費用について、食費の基準費用額から食費の負担限度額を控除した額及び当該滞在に要した費用について滞在費の基準費用額から滞在費の負担限度額を控除した額の合計額
(8) 特例居宅介護サービス計画費
法第47条第3項に規定する厚生労働大臣が定める基準により算定した費用の額(その額が現に当該居宅介護支援又はこれに相当するサービスに要した費用の額を超えるときは、当該現に居宅介護支援又はこれに相当するサービスに要した費用の額)
(9) 特例介護予防サービス計画費
法第59条第3項に規定する厚生労働大臣が定める基準により算定した費用の額(その額が現に当該介護予防支援又はこれに相当するサービスに要した費用の額を超えるときは、当該現に介護予防支援又はこれに相当するサービスに要した費用の額)
(居宅介護福祉用具購入費等の支給申請)
第14条 法第44条第1項の規定による居宅介護福祉用具購入費又は法第56条第1項に規定する介護予防福祉用具購入費の支給を受けようとする被保険者は、介護保険居宅介護(介護予防)福祉用具購入費支給申請書(別記様式第18号)に、介護保険居宅介護(介護予防)福祉用具購入費理由書(特定福祉用具の購入が必要である理由を記載した書類で、介護支援専門員、福祉用具専門相談員その他福祉用具の選定について経験を有する者が記入したものをいう。)(別記様式第18号の2)、当該特定福祉用具購入に係る領収書、当該特定福祉用具の仕様の概要を記載した書類その他必要書類を添えて、市長に提出しなければならない。
(居宅介護住宅改修費等の支給申請)
第15条 法第45条第1項に規定する居宅介護住宅改修費又は法第57条第1項に規定する介護予防住宅改修費の支給を受けようとする被保険者(以下この条において「対象者」という。)は、当該住宅の改修を行う前に、介護保険居宅介護(介護予防)住宅改修費支給事前承認申請書(別記様式第19号)に、次に掲げる書類を添えて、市長に提出し、承認を受けなければならない。
(1) 住宅改修が必要な理由書(別記様式第19号の2)
(2) 改修内容の経費の見積書
(3) 改修箇所を記載した平面図
(4) 改修前の写真(撮影日が記載されているもの)
(5) 改修を行う住宅の所有者の承諾書(所有者が対象者でない場合に限る。)
(6) その他市長が必要と認めた書類
2 市長は、前項の申請書の提出があった場合は、速やかに審査し、承認の可否を決定し、介護保険居宅介護(介護予防)住宅改修費支給事前承認(不承認)通知書(別記様式第19号の3)により当該対象者に通知するものとする。この場合において、市長は、必要と認めるときは、当該対象者に対し助言を行うことができる。
3 対象者は、前項の承認を受けた内容に変更が生じた場合には、介護保険居宅介護(介護予防)住宅改修費支給事前承認変更申請書(別記様式第19号の4)に、必要書類を添えて市長に提出し、変更の承認を受けなければならない。この場合においては、前項の規定を準用する。
4 対象者は、第2項又は前項の承認を受けた改修が完了したときは、介護保険居宅介護(介護予防)住宅改修費支給申請書(別記様式第19号の5又は別記様式第19号の6)に、次に掲げる書類を添えて、市長に提出しなければならない。
(1) 改修費用の領収書(原本)
(2) 改修後の箇所を記載した平面図
(3) 介護保険居宅介護(介護予防)住宅改修費支給事前承認通知書
(4) 改修前後の写真(撮影日が記載されているもの)
(5) 改修費用の明細書
(6) その他市長が必要と認めた書類
(市町村特別給付の支給品目)
第15条の2 条例第3条に規定する市町村特別給付の支給品目は、次のとおりとする。
支給品目 | 形状 | 性能 |
紙おむつ | 平版タイプ | 使い捨てのもので、吸水性等に十分配慮されたものであること又は同等のものであること。 |
パンツタイプ | ||
尿取りパッド | ||
テープ止めタイプ | ||
おむつカバー | 通気性、伸縮性、防水性等に十分配慮されたものであること。 | |
(高額介護サービス費等の基準収入額の適用申請)
第16条 介護保険法施行令(平成10年政令第412号)附則第21条第1項第3号又は附則第22条第1項第3号に規定する収入の合計額が520万円(当該被保険者が属する世帯に属する第1号被保険者が1人である場合にあっては、383万円)に満たないことを申し出ようとする被保険者は、介護保険基準収入額適用申請書(別記様式第20号)を市長に提出しなければならない。
2 市長は、前項の申請があった場合は、速やかに審査し、基準収入額の適用の可否を決定の上、介護保険基準収入額適用申請決定通知書(別記様式第20号の2)又は介護保険基準収入額適用申請却下通知書(別記様式第20号の3)により当該申請者に通知するものとする。
(高額介護サービス費等の支給申請)
第17条 法第51条に規定する高額介護サービス費又は法第61条に規定する高額介護予防サービス費の支給を受けようとする被保険者は、介護保険高額介護(介護予防)サービス費支給申請書(別記様式第21号)を市長に提出しなければならない。
2 市長は、第14条又は第15条の申請があった場合は、速やかに審査し、支給の可否を決定の上、介護保険償還払支給(不支給)決定通知書(別記様式第22号の2)を当該申請者に通知するものとする。
3 市長は、前条の申請があった場合は、速やかに審査し、支給の可否を決定の上、介護保険高額介護(介護予防)サービス費支給決定通知書(別記様式第22号の3)を当該申請者に通知するものとする。
(高額医療合算介護サービス費の支給)
第18条の2 法第51条の2に規定する高額医療合算介護サービス費又は法第61条の2に規定する高額医療合算介護予防サービス費の支給を受けようとする被保険者は、高額介護合算療養費等支給申請書兼自己負担額証明書交付申請書を市長に提出しなければならない。
2 市長は、前項の申請があった場合は、京田辺市介護保険自己負担額証明書(別記様式第22号の4)を交付しなければならない。ただし、省令第83条の4の4第1項ただし書に該当する場合は、この限りでない。
3 市長は、第1項の申請をした被保険者につき、速やかに審査し、支給の可否を決定の上、高額医療合算介護(予防)サービス費支給(不支給)決定通知書(別記様式第22号の5)により通知するものとする。
(利用者負担割合の変更)
第19条 法第50条の規定による介護給付の割合又は法第60条の規定による予防給付の割合を変更しようとする被保険者は、介護保険利用者負担額減額・免除申請書(別記様式第23号)を市長に提出しなければならない。
(旧措置入所者の負担割合の変更)
第20条 施行法第13条第4項の規定により、同条第3項に規定する施設介護サービス費(以下この条において「施設介護サービス費」という。)の給付の割合の変更を受けようとする者は、旧措置入所者の介護保険利用者負担額減額・免除等申請書(別記様式第26号)を市長に提出しなければならない。
(負担限度額の認定)
第21条 省令第83条の6第1項の規定により、負担限度額の認定を受けようとする被保険者は、介護保険負担限度額認定申請書(別記様式第29号)に介護保険負担限度額認定に関する申告書(別記様式第30号)及び同意書(別記様式第30号の2)を添えて市長に提出しなければならない。
(特定負担限度額の認定)
第22条 施行法第13条第5項の規定により、食事及び居住費の特定負担限度額の認定を受けようとする同条第1項に規定する旧措置入所者は、介護保険特定負担限度額認定申請書(別記様式第32号)を市長に提出しなければならない。
(第三者の行為による被害の届出)
第24条 要介護被保険者等が介護保険の保険給付を受けた場合、給付事由が第三者の行為によって生じたものである場合は、当該要介護被保険者等は、第三者の行為による被害届(別記様式第37号)を市長に提出しなければならない。
(保険料の特別徴収通知等)
第25条 市長は、法第136条第1項に規定する特別徴収対象被保険者に対する通知は、介護保険料納入通知書兼特別徴収決定通知書(別記様式第38号)により、通知するものとする。
2 市長は、法第138条第1項に規定する特別徴収対象被保険者に対する通知は、介護保険料納入(変更)通知書兼特別徴収決定通知書(別記様式第39号)により、通知するものとする。
3 市長は、条例第7条に規定する普通徴収対象被保険者に対する通知は、介護保険料納入(変更)通知書(別記様式第39号の2)により、通知するものとする。
4 市長は、法第139条第2項に規定する過誤納額を還付すべき場合においては、還付通知書(別記様式第40号)により、当該第1号被保険者に通知するものとする。
5 市長は、法第139条第3項に規定する過誤納額を充当する場合においては、充当通知書(別記様式第40号の2)により、当該第1号被保険者に通知するものとする。
6 市長は、法第140条に規定する特別徴収対象被保険者に対する通知は、介護保険料仮徴収額特別徴収通知書(別記様式第41号)により、通知するものとする。
(保険料滞納者に係る支払方法の変更)
第26条 市長は、法第66条第1項に規定する支払方法変更の記載を行おうとする場合は、介護保険給付の支払方法変更(償還払い化)予告通知書(別記様式第42号)により、法第62条に規定する要介護被保険者等に通知するものとする。
3 前項の規定により、支払方法変更の決定を受けた要介護被保険者等から、被保険者証が提出された場合は、当該被保険者証に支払方法変更の記載を行い、当該要介護被保険者等に交付するものとする。
(保険給付の支払の一時差止)
第27条 市長は、法第67条第1項又は第2項に規定する保険給付の全額又は一部の支払の一時差止め(以下「保険給付の一時差止」という。)を行う場合は、介護保険給付の支払一時差止通知書(別記様式第45号)により、当該要介護被保険者等に通知するものとする。
2 市長は、法第67条第3項の規定により、保険給付の額から滞納額を控除する場合は、介護保険滞納保険料控除通知書(別記様式第46号)により、当該要介護被保険者等に通知するものとする。
第28条 市長は、法第68条第1項に規定する保険給付差止の記載を行う場合は、介護保険給付の支払一時差止等予告通知書(別記様式第47号)により要介護被保険者等に通知するものとする。
(保険料を徴収する権利が消滅した場合の保険給付の特例)
第29条 市長は、法第69条第1項に規定する給付額減額等の記載を行う場合は、介護保険給付額減額通知書(別記様式第50号)により、要介護被保険者等に通知するものとする。
3 市長は、前項の保険料の徴収猶予を受けた者が、その決定理由が消滅した場合は、徴収猶予を取り消すことができるものとする。
3 市長は、前項の保険料の減免を受けた者が、その決定理由が消滅した場合は、減免を取り消すことができるものとする。
(保険料納付証明)
第35条 第1号被保険者が介護保険料納付済額についての証明書を申請する場合は、介護保険料納付証明申請書(別記様式第59号)によるものとする。
(委任)
第36条 この規則の施行に関し必要な事項は、市長が別に定める。
附則
この規則は、公布の日から施行し、平成12年4月1日から適用する。
附則(平成12年12月29日規則第55号)
この規則は、平成13年1月6日から施行する。
附則(平成15年4月1日規則第31号)
この規則は、公布の日から施行する。
附則(平成15年8月1日規則第40号)
この規則は、公布の日から施行する。
附則(平成17年3月31日規則第28号)
この規則は、平成17年4月1日から施行する。
附則(平成17年9月30日規則第52号)
この規則は、平成17年10月1日から施行する。
附則(平成18年3月31日規則第15号)
この規則は、平成18年4月1日から施行する。
附則(平成18年11月30日規則第54号)
(施行期日)
1 この規則は、平成18年12月1日から施行する。
(経過措置)
2 この規則の施行の日前に、この規則による改正前の京田辺市介護保険条例施行規則第14条及び第15条の規定により申請をした者の取扱いについては、なお従前の例による。
附則(平成19年6月12日規則第29号)
この規則は、平成19年7月1日から施行する。
附則(平成19年9月28日規則第36号)
この規則は、平成19年10月1日から施行する。
附則(平成21年4月1日規則第25号)
この規則は、公布の日から施行する。
附則(平成23年11月30日規則第56号)
(施行期日)
1 この規則は、平成23年12月1日から施行する。
(経過措置)
2 この規則の施行前にこの規則による改正前の京田辺市介護保険条例施行規則の規定によりなされた処分、手続その他の行為は、この規則による改正後の京田辺市介護保険条例施行規則の規定によりなされた処分、手続その他の行為とみなす。
附則(平成24年3月30日規則第29号)
この規則は、平成24年4月1日から施行する。
附則(平成25年12月27日規則第62号)
この規則は、平成26年1月1日から施行する。
附則(平成26年3月31日規則第48号)
この規則は、平成26年4月1日から施行する。
附則(平成27年3月31日規則第27号)
この規則は、平成27年4月1日から施行する。
附則(平成27年8月1日規則第60号)
(施行期日)
1 この規則は、平成27年8月1日から施行する。
(経過措置)
2 この規則による改正後の京田辺市介護保険条例施行規則第13条第2項の規定は、この規則の施行の日以後に介護保険の被保険者が受けた介護保険法(平成9年法律第123号)第23条に規定する居宅サービス等(以下「居宅サービス等」という。)に係る特例居宅介護サービス費、特例地域密着型介護サービス費、特例施設介護サービス費、特例介護予防サービス費又は特例地域密着型介護予防サービス費(以下「特例居宅介護サービス費等」という。)について適用し、同日前に当該被保険者が受けた居宅サービス等に係る特例居宅介護サービス費等については、なお従前の例による。
3 この規則の施行の際現にこの規則による改正前の京田辺市介護保険条例施行規則の規定により交付し、又は提出されている証明書その他の書類は、この規則による改正後の京田辺市介護保険条例施行規則の規定により交付し、又は提出された証明書その他の書類とみなす。
附則(平成27年12月28日規則第74号)
この規則は、平成28年1月1日から施行する。
附則(平成28年2月29日規則第6号)
この規則は、平成28年3月1日から施行する。
附則(平成28年3月31日規則第24号)
この規則は、平成28年4月1日から施行する。
附則(平成28年8月1日規則第55号)
この規則は、公布の日から施行する。
附則(平成30年3月28日規則第6号)
この規則は、平成30年4月1日から施行する。
附則(平成30年7月31日規則第25号)
この規則は、平成30年8月1日から施行する。
附則(平成31年3月27日規則第8号)
この規則は、公布の日から施行する。
附則(令和2年11月18日規則第59号)
この規則は、令和3年1月1日から施行する。
附則(令和3年7月30日規則第37号)
この規則は、令和3年8月1日から施行する。
附則(令和4年8月1日規則第78号)
この規則は、公布の日から施行する。
附則(令和6年3月29日規則第32号)
(施行期日)
1 この規則は、令和6年4月1日から施行する。
(経過措置)
2 この規則の施行の際現にこの規則による改正前の京田辺市介護保険条例施行規則の規定に基づいて使用されている様式は、この規則による改正後の京田辺市介護保険条例施行規則の規定にかかわらず、当分の間、使用することができる。
附則(令和6年9月30日規則第52号)
(施行期日)
1 この規則は、令和6年10月1日から施行する。ただし、第15条第4項、別記様式第19号の5及び別記様式第19号の6の改正規定は、令和7年1月1日から施行する。
(経過措置)
2 この規則による改正後の第15条第4項、別記様式第19号の5及び別記様式第19号の6の規定は、前項ただし書に規定する施行の日以後に提出された申請書について適用し、同日前に提出された申請書については、なお従前の例による。
附則(令和7年5月30日規則第37号)
(施行期日)
1 この規則は、令和7年6月1日から施行する。
(経過措置)
2 この規則の施行の際現にこの規則による改正前の京田辺市介護保険条例施行規則の規定に基づいて使用されている様式は、この規則による改正後の京田辺市介護保険条例施行規則の規定にかかわらず、当該様式の有効期限を経過するまでの間は、使用することができる。





















































様式第33号 削除


様式第36号 削除
































