○京田辺市妊産婦健康診査実施要綱
平成11年4月1日
告示第55号
(目的)
第1条 この告示は、母子保健法(昭和40年法律第141号。以下「法」という。)第13条の規定により実施される妊産婦の健康診査の一層の徹底を図り、妊産婦の健康の向上、安全な分娩及び健康な子の出生を支援すること並びに産後うつの予防及び新生児への虐待予防等を図るため、産後の初期段階における母子への支援を強化し、妊娠期から子育て期までにわたる切れ目ない支援体制を整備することを目的とする。
(対象者)
第2条 対象者は、京田辺市に住所を有する妊婦及び産婦とする。
(実施対象者の把握)
第3条 妊産婦健康診査については、その対象者の把握を徹底するため、法第15条に定める妊娠の届出(以下「妊娠届出書」という。)の早期提出の励行を図るものとする。
(実施の方法)
第4条 妊産婦健康診査は、市長が委託した医療機関等(以下「委託医療機関等」という。)において行うものとする。ただし、委託医療機関等は、京都府医師会及び大阪府医師会の医療機関のうち診療科名中に産婦人科を有するもの並びに京都府助産師会の助産所とする。
(妊産婦健康診査の内容)
第5条 妊婦健康診査の内容は、次に掲げるものとする。
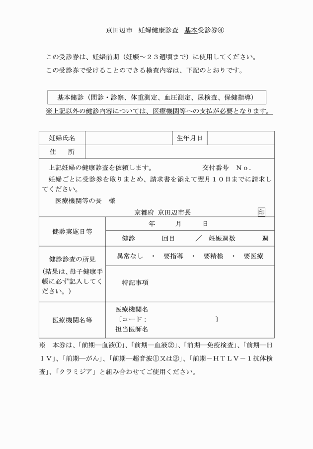
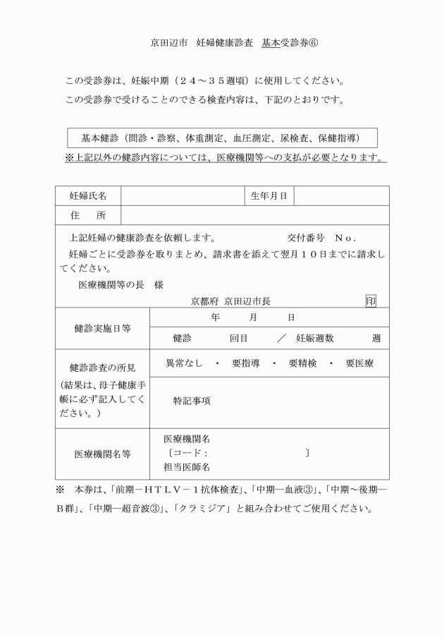
(1) 基本健診(問診、診察、体重測定、血圧測定、尿検査及び保健指導)
(2) 血液検査(貧血(末梢血液一般検査)及び血糖)
(3) 血液検査(血液型)
(4) 血液検査(貧血(末梢血液一般検査))
(5) 免疫検査(間接クームス、B型肝炎抗原検査、C型肝炎抗体検査、風しんウイルス抗体価検査、梅毒検査(梅毒脂質抗原(定性)使用及びTPHA(定性)検査))
(6) B群溶血性レンサ球菌検査
(7) HIV抗体価検査
(8) 子宮けいがん検査(細胞診)
(9) 超音波
(10) HTLV―1抗体検査
(11) 性器クラミジア検査
2 産婦健康診査の内容は、次に掲げるものとする。
(1) 基本健診(問診、診察、体重測定、血圧測定、尿検査及び保健指導)
(2) こころの健康チェック(エジンバラ産後うつ病質問票(EPDS))
(妊産婦健康診査の回数)
第6条 妊婦健康診査の回数は、1回の妊娠について14回行うものとする。ただし、超音波は1回の妊娠につき4回行うものとし、血液検査(貧血(末梢血液一般検査)及び血糖)は1回の妊娠につき2回行うものとし、血液検査(血液型)、血液検査(貧血(末梢血液一般検査))、免疫検査(間接クームス、B型肝炎抗原検査、C型肝炎抗体検査、風しんウイルス抗体価検査、梅毒検査(梅毒脂質抗原(定性)使用及びTPHA(定性)検査))、B群溶血性レンサ球菌検査、HIV抗体価検査、子宮けいがん検査(細胞診)、HTLV―1抗体検査及び性器クラミジア検査は1回の妊娠につき1回行うものとする。
2 多胎妊婦については、前項の規定に妊婦健康診査を6回、超音波を3回追加するものとする。
3 産婦健康診査の回数は、1回の出産について2回まで行うことができる。この場合において、産婦健康診査は、産後2週間、産後1か月等の出産後間もない時期に行うものとする。
(妊産婦健康診査受診券綴交付の手続)
第7条 妊産婦健康診査を受けようとする者は、妊娠届出書を市長に提出しなければならない。
2 市長は、妊娠届出書を受理し、対象者であると認めたときは、京田辺市妊産婦健康診査公費負担受診券綴(別記様式第1号。以下「受診券綴」という。)を届出者に交付する。
3 市長は、受診券綴の交付状況を明確にするために、受診券綴交付台帳(別記様式第2号)により整理を行う。
5 市長は、前項の規定による提出があった場合は、受診券綴に「再交付」と朱書して交付する。
(妊産婦健康診査の受診)
第8条 妊産婦健康診査を受けようとする者は、受診券綴を委託医療機関等に提出するものとする。
2 受診券綴の有効期間は、交付の日から産後おおむね1か月までとする。
(費用の請求及び支払)
第9条 委託医療機関等は、京田辺市妊産婦健康診査委託料請求書(別記様式第4号)に各月分の受診券を添付して、翌月10日まで(3月のみ4月5日まで)に市長に請求するものとする。
2 市長は、前項の請求書の提出があったときは、内容を審査し、遅滞なく当該委託医療機関等に支払うものとする。
3 委託医療機関等が請求できる額は、第5条各号に規定する検査ごとに別に定める額とする。
4 市長は、受診券綴の使用状況を明確にするために、健康管理システムにより管理を行うものとする。
(事後指導)
第10条 市長は、妊産婦健康診査を実施した委託医療機関等と連携を密にし、必要に応じ事後指導を行うものとする。
(委任)
第11条 この告示に定めるもののほか、必要な事項は市長が定める。
附則
この告示は、公布の日から施行する。
附則(平成13年4月3日告示第57号)
この告示は、公布の日から施行し、平成12年10月1日から適用する。
附則(平成20年4月1日告示第72号)
この告示は、平成20年4月1日から施行する。
附則(平成21年4月1日告示第67号)
この告示は、平成21年4月1日から施行する。
附則(平成22年12月28日告示第153号)
この告示は、平成23年1月1日から施行する。
附則(平成23年3月31日告示第35号)
この告示は、平成23年4月1日から施行する。
附則(平成25年3月29日告示第68号)
この告示は、平成25年4月1日から施行する。
附則(平成31年4月1日告示第54号)
この告示は、平成31年4月1日から施行
附則(令和2年3月31日告示第81号)
この告示は、令和2年4月1日から施行する。
附則(令和4年7月1日告示第222号)
この告示は、令和4年7月1日から施行する。









































