○京田辺市高齢者日常生活用具給付事業実施要綱
平成3年4月1日
告示第37号
田辺町在宅ねたきり老人等日常生活用具補助金支給要綱(平成2年田辺町告示第39号)の全部を改正する。
(趣旨)
第1条 この告示は、心身機能の低下に伴い防火等の配慮が必要な在宅の独居高齢者等に対し、安心して生活を送るための日常生活用具(以下「用具」という。)を給付することに関し、必要な事項を定めるものとする。
(対象者)
第2条 事業の対象者は、本市に居住し、かつ、本市の住民基本台帳に登録されている65歳以上の独居又は高齢者のみの世帯の者であって、次の各号のいずれかに該当するものとする。
(1) 生活保護法(昭和25年法律第144号)による被保護世帯
(2) 4月1日から5月31日までに第4条第1項の規定による申請があったものについては、申請があった日の属する年度の前年度において、6月1日から翌年3月31日までに申請があったものについては、申請があった日の属する年度において、世帯全員の市町村民税が非課税である世帯
2 前項の規定にかかわらず、同一敷地内に65歳未満の者が居住している場合は、この事業の対象外とする。
(用具の給付種目等)
第3条 用具の給付種目、性能及び給付上限額(以下「上限額」という。)は、別表のとおりとする。
2 給付台数は、各給付種目につき1台とする。
(申請)
第4条 用具の給付を受けようとする者(以下「申請者」という。)は、高齢者日常生活用具給付申請書(別記様式第1号。以下「申請書」という。)に、必要な書類を添えて、市長に申請しなければならない。
(給付決定)
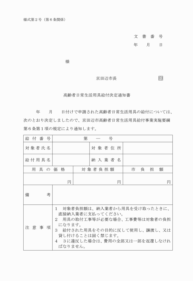
第5条 市長は、申請書を受理したときは、対象者の心身の状況、世帯の状況等の調査及び審査を行い、給付の可否を決定するものとする。
2 市長は、用具の給付を行わないと決定したときは、高齢者日常生活用具給付不承認通知書(別記様式第4号)により申請者に通知する。
(費用負担)
第7条 用具の給付を受けた者は、用具を納入した業者(以下「納入業者」という。)に給付券を提出するとともに、用具の購入費が上限額を超える場合にあっては、その超えた額(以下「本人負担額」という。)を直接納入業者に支払うものとする。
(費用の請求)
第8条 納入業者は、給付券に請求書を添えて、用具の購入費から本人負担額を控除した額を市長に請求するものとする。
(給付費用の返還)
第9条 市長は、次の各号のいずれかに該当すると認めるときは、用具の給付に要した費用の一部又は全部を返還させるものとする。
(1) 給付された用具を、給付目的に反して使用したとき。
(2) 偽りその他不正の手段によって、又は給付対象者でなくなった後に用具の給付を受けたとき。
(3) 給付対象者が、当該給付を受けた用具を必要とする場合であるにもかかわらず、他人に譲渡し、又は担保に供したとき。
(委任)
第10条 この告示に定めるもののほか、必要な事項は、市長が別に定める。
附則
この告示は、公布の日から施行し、平成3年4月1日から適用する。
附則(平成5年5月24日告示第74号)
この要綱は、公布の日から施行し、平成5年4月1日から適用する。
附則(平成6年12月28日告示第153号)
1 この要綱は、公布の日から施行する。
2 改正後の田辺町老人日常生活用具給付事業実施要綱の規定は、平成6年4月1日以後に用具の給付申請を受理した分について適用し、同日前に受理した分については、なお従前の例による。
附則(平成7年3月31日告示第72号)
この要綱は、平成7年4月1日から施行する。
附則(平成12年11月15日告示第212号)
この告示は、公布の日から施行し、平成12年4月1日から適用する。
附則(平成18年7月18日告示第151号)
この告示は、平成18年7月18日から施行する。
附則(平成27年3月25日告示第31号)
(施行期日)
1 この告示は、平成27年4月1日から施行する。
(経過措置)
2 この告示による改正後の京田辺市高齢者日常生活用具給付事業実施要綱の規定は、この告示の施行の日以後に受理した申請について適用し、同日前に受理した申請については、なお従前の例による。
附則(令和6年3月26日告示第58号)
この告示は、令和6年4月1日から施行する。
別表(第3条、第4条関係)
給付種目 | 性能 | 給付上限額 |
電磁調理器 | 卓上で利用可能な電磁による調理器であること。 | 2万円 |
自動消火器 | 室内温度の異常上昇又は炎の接触で自動的に消火液を噴出し、初期火災を消火し得るものであること。 | 3万円(本体のみの価格とする。) |




