○京田辺市議会の議員その他非常勤の職員の公務災害補償等に関する条例施行規則
昭和49年3月20日
規則第2号
目次
第1章 総則(第1条―第5条)
第2章 補償及び福祉事業(第6条―第20条)
第3章 審査会(第21条・第22条)
第4章 雑則(第23条―第27条)
附則
第1章 総則
(公務上の災害の範囲)
第2条の2 公務上の災害の範囲は、公務に起因する負傷、障害及び死亡並びに別表第1に掲げる疾病とする。
(通勤による災害の範囲)
第2条の3 通勤による災害の範囲は、通勤に起因する負傷、障害及び死亡並びに次に掲げる疾病とする。
(1) 通勤による負傷に起因する疾病
(2) 前号に掲げるもののほか、通勤に起因することが明らかな疾病
(就業の場所から勤務場所への移動等)
第2条の4 条例第2条の2第1項第2号の規則で定める就業の場所から勤務場所への移動は、次に掲げる移動とする。
(1) 1の勤務場所から他の勤務場所への移動
(2) 次に掲げる就業の場所から勤務場所への移動
ア 労働者災害補償保険法(昭和22年法律第50号)第3条第1項の適用事業に係る就業の場所
イ 国家公務員災害補償法(昭和26年法律第191号)第1条第1項に規定する職員の勤務場所
2 条例第2条の2第1項第2号の規則で定める職員に関する法令の規定に違反して就業している場合は、次に掲げる法令の規定に違反している場合とする。
(1) 地方公務員法(昭和25年法律第261号)第38条第1項
(2) 前号に掲げる法令の規定に類する法令の規定
3 条例第2条の2第1項第3号の規則で定める要件は、同号に掲げる移動が、単身赴任手当の支給を受ける地方公務員災害補償法(昭和42年法律第121号)第2条第1項に規定する職員と均衡上必要があると認められる職員により行われるものであることとする。
(日常生活上必要な行為)
第2条の5 条例第2条の2第2項ただし書の日常生活上必要な行為であって規則で定めるものは、次に掲げる行為とする。
(1) 日用品の購入その他これに準ずる行為
(2) 学校教育法(昭和22年法律第26号)第1条に規定する学校において行われる教育、職業能力開発促進法(昭和44年法律第64号)第15条の6第3項に規定する公共職業能力開発施設において行われる職業訓練その他これらに準ずる教育訓練であって職業能力の向上に資するものを受ける行為
(3) 病院又は診療所において診察又は治療を受けることその他これに準ずる行為
(4) 選挙権の行使その他これに準ずる行為
(5) 負傷、疾病又は老齢により2週間以上の期間にわたり日常生活を営むのに支障がある配偶者(婚姻の届出をしていないが、事実上婚姻関係と同様の事情にある者を含む。以下この号において同じ。)、子、父母、配偶者の父母及び次に掲げる者(イに掲げる者にあっては、職員と同居しているものに限る。)の介護(継続的に又は反復して行われるものに限る。)
ア 孫、祖父母及び兄弟姉妹
イ 職員との間において事実上子と同様の関係にあると認められる者及び職員又は配偶者との間において事実上父母と同様の関係にあると認められる者
(災害の報告)
第3条 実施機関は、その所管に属する職員について、公務上の災害又は通勤による災害と認められる死傷病が発生した場合は、その指定する者に、速やかに報告させなければならない。負傷し、若しくは疾病にかかった職員又は死亡した職員の遺族(以下「被災職員等」という。)からその災害が公務又は通勤により生じた旨の申出があった場合も、同様とする。
2 実施機関は、前条の規定による報告に係る災害が公務により生じたもの又は通勤により生じたもののいずれでもないと認定したときは、次に掲げる事項を記載した書面により、被災職員等にその旨を通知しなければならない。
(1) 実施機関の職氏名
(2) 被災職員の氏名
(3) 傷病名
(4) 災害発生年月日
(5) 公務上の災害又は通勤による災害でないと認定した理由
(認定委員会)
第5条 認定委員会は、委員長が招集する。
2 認定委員会は、委員の過半数が出席しなければ、会議を開き、及び議決することができない。
3 認定委員会の議事は、出席委員の過半数で決する。この場合においては、委員長は、委員として議決に加わる権利を有する。
4 前項の場合において、可否同数のときは、委員長が決する。
5 委員長は会議録を調製し、開会の日時及び場所、出席委員の氏名、議事の要領、議決した事項その他必要と認める事項を記載しなければならない。
6 前各項に定めるもののほか、認定委員会に関し必要な事項は、認定委員会が定める。
第2章 補償及び福祉事業
(療養の方法)
第6条 療養補償たる療養は、市長の指定する病院若しくは診療所若しくは薬局(以下「指定医療機関」という。)又は市長の指定する訪問看護事業者(居宅を訪問することによる療養上の世話又は必要な診療の補助の事業を行う者をいう。以下同じ。)において行う。
(給与その他の収入の一部を受けない場合における休業補償)
第7条 職員が公務上負傷し、若しくは疾病にかかり、又は通勤により負傷し、若しくは疾病にかかり、療養のため、勤務その他の業務の全部について従事することができない場合において職員の受ける給与その他の収入の額が補償基礎額の100分の60に相当する額に満たないときは当該満たない額に相当する額、勤務その他の業務の一部について従事することができない場合において職員の受ける給与その他の収入の額が補償基礎額(当該療養の開始後1年6月を経過している場合において、条例第5条の3第1項の規定により市長が最高限度額として定める額(以下この条において単に「最高限度額」という。)を補償基礎額とすることとされている場合にあっては、同項の規定の適用がないものとした場合における補償基礎額)に満たないときは当該満たない額(当該療養の開始後1年6月を経過している場合において、当該満たない額が最高限度額を超える場合にあっては、当該最高限度額)の100分の60に相当する額を休業補償として支給する。
(休業補償を行わない場合)
第7条の2 条例第8条ただし書の規則で定める場合は、次に掲げる場合とする。
(1) 拘禁刑若しくは拘留の刑の執行のため若しくは死刑の言渡しを受けて刑事施設(少年法(昭和23年法律第168号)第56条第3項の規定により少年院において刑を執行する場合における当該少年院を含む。)に拘置されている場合、労役場留置の言渡しを受けて労役場に留置されている場合又は法廷等の秩序維持に関する法律(昭和27年法律第286号)第2条の規定による監置の裁判の執行のため監置場に留置されている場合
(2) 少年法第24条の規定による保護処分として少年院若しくは児童自立支援施設に送致され、収容されている場合、同法第64条の規定による保護処分として少年院に送致され、収容されている場合又は同法第66条の規定による決定により少年院に収容されている場合
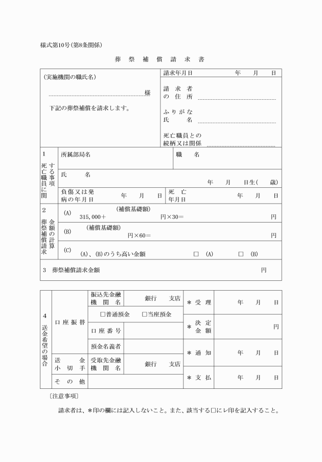
(葬祭補償の額)
第7条の4 条例第15条に規定する規則で定める金額は、315,000円に補償基礎額の30倍に相当する額を加えた金額とする。
(遺族補償年金の請求の代表者)
第9条 遺族補償年金を受ける権利を有する者が2人以上あるときは、これらの者は、そのうち1人を遺族補償年金の請求及び受領についての代表者に選任しなければならない。ただし、世帯を異にする等やむを得ない事情のため、代表者を選任することができないときは、この限りでない。
2 遺族補償年金を受ける権利を有する者は、前項の規定により、代表者を選任し、又はその代表者を解任したときは、速やかに書面でその旨を実施機関に届け出なければならない。この場合には、併せてその代表者を選任し、又は解任したことを証明することができる書類を提出しなければならない。
(補償の支給方法)
第10条 実施機関は、補償の請求書を受理した場合には、これを審査し、補償に関する決定を行い、速やかに請求者に書面でその決定に関する通知をするとともに、補償を行わなければならない。
2 実施機関は、前項の規定による申請に基づき遺族補償年金の支給を停止し又は支給の停止を解除したときは、当該申請を行った者に速やかに書面でその旨を通知しなければならない。
(年金証書)
第12条 実施機関は、傷病補償年金、障害補償年金又は遺族補償年金(以下「年金たる補償」という。)の支給に関する通知をするときは、当該補償を受けるべき者に対し、併せて別記様式第12号による年金証書を交付しなければならない。
2 実施機関は、既に交付した年金証書の記載事項を変更する必要が生じた場合は、当該証書と引換えに新たな証書を交付しなければならない。
3 実施機関は、必要があると認めるときは、年金証書の提出又は提示を求めることができる。
第13条 年金証書の交付を受けた者は、その証書を亡失し、又は著しく損傷したときは、再交付の請求書に亡失の理由を明らかにすることができる書類又は損傷した証書を添えて、証書の再交付を実施機関に請求することができる。
2 年金証書の再交付を受けた者は、その後において亡失した証書を発見したときは、速やかにこれを実施機関に返納しなければならない。
第14条 年金証書の交付を受けた者又はその遺族は、当該証書に係る年金たる補償を受ける権利が消滅した場合には、遅滞なく、当該年金証書を実施機関に返納しなければならない。
(届出)
第16条 年金たる補償を受ける者は、次の各号に掲げる場合には、遅滞なく、その旨を実施機関に届け出なければならない。
(1) 氏名又は住所を変更した場合
(2) 傷病補償年金を受ける者にあっては次に掲げる場合
ア その負傷又は疾病が治った場合
イ その障害の程度に変更があった場合
(3) 障害補償年金を受ける者にあっては、その障害の程度に変更があった場合
(4) 遺族補償年金を受ける者にあっては、次に掲げる場合
イ その者と生計を同じくしている遺族補償年金を受けることができる遺族の数に増減を生じた場合
ウ 遺族補償年金を受ける権利を有する妻にその者と生計を同じくしている他の遺族で遺族補償年金を受けることができる者がない場合において、その妻が55歳に達したとき(条例第12条第1項第4号に規定する障害の状態にあるときを除く。)又は条例第12条第1項第4号に規定する障害の状態になり若しくはその事情がなくなったとき(55歳以上であるときを除く。)。
2 補償を受ける権利を有する者が死亡した場合には、その者の遺族は、遅滞なく、その旨を実施機関に届け出なければならない。
3 前2項の届出をする場合には、その事実を証明することができる書類その他の資料を実施機関に提出しなければならない。
(福祉事業の種類)
第17条 条例第17条第1項の福祉事業の種類は、次のとおりとする。
(1) 外科後処置に関する事業
(2) 補装具に関する事業
(3) リハビリテーションに関する事業
(4) アフターケアに関する事業
(5) 休業援護金の支給
(6) 在宅介護を行う介護人の派遣に関する事業
(7) 奨学援護金の支給
(8) 就労保育援護金の支給
(9) 傷病特別支給金の支給
(10) 障害特別支給金の支給
(11) 遺族特別支給金の支給
(12) 障害特別援護金の支給
(13) 遺族特別援護金の支給
(14) 傷病特別給付金の支給
(15) 障害特別給付金の支給
(16) 遺族特別給付金の支給
(17) 障害差額特別給付金の支給
(18) 長期家族介護者援護金の支給
2 条例第17条第2項の福祉事業の種類は、次のとおりとする。
(1) 公務上の災害の防止に関する活動を行う団体に対する援助に関する事業
(2) 公務上の災害を防止する対策の調査研究に関する事業
(3) 公務上の災害を防止する対策の普及及び推進に関する事業
(福祉事業の実施)
第18条 実施機関は、福祉事業を行うに当たっては、その内容について市長と協議しなければならない。
(福祉事業の申請等)
第19条 第17条第1項の福祉事業を受けようとする者は、実施機関の定めるところにより、申請書を実施機関に提出しなければならない。
2 実施機関は、前項の申請書を受理したときは、速やかに申請者に対し、承認するかどうかを通知しなければならない。
第20条 削除
第3章 審査会
(審査会の招集等)
第21条 審査会は、会長が招集する。
2 審査会は、委員の過半数が出席しなければ、会議を開き、及び、議決することができない。
3 審査会の議事は、出席委員の過半数で決する。この場合においては、会長は、委員として議決に加わる権利を有する。
4 前項の場合において、可否同数のときは、会長が決する。
5 会長は、会議録を調製し、開会の日時及び場所、出席委員の氏名、議事の要領、議決した事項その他必要と認める事項を記載しなければならない。
6 前各項に定めるもののほか、審査会に関し必要な事項は、審査会が定める。
(審査の申立て)
第22条 補償の実施について不服がある者が条例第18条第1項の規定により審査を申し立てようとするときは、これを書面でしなければならない。
2 前項の書面(以下「審査申立書」という。)には、次に掲げる事項を記載し、審査を申し立てようとする者が記名押印して、正副2通を、書類、記録その他の資料を添えて審査会に提出しなければならない。
(1) 災害を受けた者の氏名、住所及び生年月日並びに災害発生当時の職並びに所属部局
(2) 申立人が災害を受けた職員以外の者であるときは、その氏名、住所及び生年月日並びにその職員との続柄又は関係
(3) 補償に関する当局の措置
(4) 申立ての趣旨
(5) 代理人を選任したときは、その者の氏名、住所及び職業
(6) 請求の年月日
3 審査申立書の記載事項に変更を生じた場合には、請求者は、その都度、その旨を速やかに審査会に届け出なければならない。
第4章 雑則
(第三者の行為による災害についての届出)
第23条 補償の原因である災害が第三者の行為によって生じたときは、補償を受けるべき者は、その事実、第三者の氏名及び住所(第三者の氏名及び住所がわからないときは、その旨)並びに被害の状況を、遅滞なく、実施機関に届け出なければならない。
(旅費の支給)
第24条 条例第20条第1項の規定により出頭した者に対する旅費の支給については、京田辺市職員の旅費に関する条例(令和7年京田辺市条例第4号)の定めるところによる。
(通勤による災害に係る一部負担金)
第24条の2 条例第22条の2第1項に規定する規則で定める職員は、次の各号の一に該当する者とする。
(1) 第三者の加害行為によって通勤による災害を受けた者
(2) 療養開始後3日以内に死亡した者
(3) 休業補償を受けない者
(4) 同一の通勤による災害に関し、既に一部負担金を払い込んだ者
(5) 船員法(昭和22年法律第100号)第1条に規定する船員である者
2 条例第22条の2第1項に規定する規則で定める金額は、200円(健康保険法(大正11年法律第70号)第3条第2項に規定する日雇特例被保険者である職員にあっては、100円)とする。ただし、当該額が、現に療養に要した費用の総額又は休業補償の総額を超える場合には、それらの総額のうち小さい額(それらの総額が同じ額のときはその額)に相当する額とする。
(公署の長の助力等)
第26条 補償を受けるべき者が、事故その他の理由により、自ら補償の請求その他の手続を行うことが困難である場合には、職員の勤務する公署の長は、その手続を行うことができるように助力しなければならない。
2 職員の勤務する公署の長は、補償を受けるべき者から補償を受けるために必要な証明を求められた場合には、速やかに証明をしなければならない。
附則
1 この規則は、公布の日から施行する。
3 条例附則第2条の3第1項の規定による障害補償年金前払一時金の支給に係る申出は、障害補償年金の最初の支払に先立ってしなければならない。ただし、既に遺族補償年金の支払があった場合であっても、実施機関の行う当該障害補償年金の支給の決定に関する通知があった日の翌日から起算して1年を経過する日までの間は、当該申出をすることができる。
4 前項の申出は、同一の災害につき2回以上行うことができない。
5 障害補償年金前払一時金の額は、当該障害補償年金前払一時金に係る障害補償年金に係る障害等級に応じ、それぞれ条例附則第2条の2の表の右欄に掲げる額(当該障害補償年金が、条例第16条において例によることとされる地方公務員災害補償法(昭和42年法律第121号)第29条第8項の規定によるものである場合(次項において「障害加重の場合」という。)にあっては、次項に定める額。以下「障害補償年金前払一時金の限度額」という。)又は障害補償年金前払一時金の限度額の範囲内で、補償基礎額の1,200倍、1,000倍、800倍、600倍、400倍又は200倍に相当する額のうちから当該障害補償年金を受ける権利を有する者が選択した額とする。ただし、附則第3項ただし書の規定による申出が行われた場合には、補償基礎額の1,200倍、1,000倍、800倍、600倍、400倍又は200倍に相当する額のうち、当該障害補償年金に係る障害等級に応じ、それぞれ障害補償年金前払一時金の限度額から当該申出が行われた日の属する月までの期間に係る当該障害補償年金の額の合計額を差し引いた額を超えない範囲内で当該障害補償年金を受ける権利を有する者が選択した額とする。
(1) 加重前の障害の程度が条例別表第2に定める第7級以上の障害等級に該当する場合 加重後の障害等級に応じそれぞれ条例附則第2条の2の表の右欄に掲げる額から、加重前の障害等級に応じそれぞれ同表の右欄に掲げる額を差し引いた額
(2) 加重前の障害の程度が条例別表第2に定める第8級以下の障害等級に該当する場合 加重後の障害等級に応じそれぞれ条例附則第2条の2の表の右欄に掲げる額に、当該障害補償年金に係る地方公務員災害補償法施行規則(昭和42年自治省令第27号)第27条の規定の例による金額を当該障害補償年金に係る加重後の障害の程度に応ずる条例第9条の規定による金額で除して得た数を乗じて得た額
(1) 当該障害補償年金に係る障害補償年金前払一時金が支給された月後の最初の障害補償年金に係る支払期月から1年を経過する月以前の各月(附則第3項ただし書の規定による申出が行われた場合にあっては、当該申出が行われた日の属する月の翌月以後の月に限る。)に支給されるべき障害補償年金の額
(2) 前号の支払い期月から1年を経過する月後の各月に支給されるべき障害補償年金の額を、負傷若しくは死亡の原因である事故の発生の日又は診断によって疾病の発生が確定した日(以下「災害発生の日」という。)における法定利率に当該支払期月以後の経過年数(当該年数に1年未満の端数があるときは、これを切り捨てた年数)を乗じて得た数に1を加えた数で除して得た額
8 前項の規定による障害補償年金の支給の停止が終了する月に係る障害補償年金の額は、当該終了する月が、同項に規定する支払期月から起算して1年以内の場合にあっては、当該障害補償年金前払一時金の額から同項の規定により各月の支給されるべき当該障害補償年金の額の金額につき支給が停止される期間に係る同項の規定による合計額(以下この項において「全額停止期間に係る合計額」という。)を差し引いた額、当該支払期月から起算して1年を超える場合にあっては、当該障害補償年金前払一時金の額から全額停止期間に係る合計額を差し引いた額に災害発生の日における法定利率に当該終了する月の同項に規定する経過年数を乗じて得た数に1を加えた数を乗じて得た額を、それぞれ当該終了する月に支給されるべき当該障害補償年金の額から差し引いた額とする。
9 条例附則第3条第1項の規定による遺族補償年金前払一時金の支給に係る申出は、遺族補償年金の最初の支払に先立ってしなければならない。ただし、既に遺族補償年金の支払があった場合であっても、実施機関の行う当該遺族補償年金の支給の決定に関する通知があった日の翌日から起算して1年を経過する日までの間は、当該申出をすることができる。
10 前項の申出は、同一の災害につき2回以上行うことができない。
11 第9条の規定は、遺族補償年金を受ける権利を有する遺族が2人以上あるときにおける遺族補償年金前払一時金の請求及び受領について準用する。
12 遺族補償年金前払一時金の額は、補償基礎額の1,000倍、800倍、600倍、400倍又は200倍に相当する額のうち、当該遺族補償年金前払一時金に係る遺族補償年金を受ける権利を有する遺族(前項の規定により代表者が選任された場合には、当該代表者。以下この項において同じ。)が選択した額とする。ただし、附則第9項ただし書の規定による申出が行われた場合には、補償基礎額の800倍、600倍、400倍又は200倍に相当する額のうち、補償基礎額の1,000倍に相当する額から当該申出が行われた日の属する月までの期間に係る当該遺族補償年金の額の合計額を差し引いた額を超えない範囲内で当該遺族補償年金を受ける権利を有する遺族が選択した額とする。
14 遺族補償年金は、附則第9項本文の規定による申出が行われた場合にあっては、当該遺族補償年金を支給すべき事由が生じた日(同項ただし書の規定による申出が行われた場合にあっては、当該申出が行われた日)の属する月(条例附則第4条の2第2項の規定に基づき遺族補償年金を受けることができることとされた遺族であって当該遺族補償年金を受ける権利を有することとなったもの(以下この項において「特例遺族補償年金受給権者」という。)が附則第9項本文の規定による申出を行った場合にあっては、その者が当該遺族補償年金に係る職員の死亡の時期に応じ条例附則第4条の2第2項の表の右欄に掲げる年齢(以下この項及び附則第18項において「支給停止解除年齢」という。)に達する月)の翌月から、次に掲げる額の合計額(特例遺族補償年金受給権者が附則第9項本文の規定による申出を行った場合にあっては、支給停止解除年齢に達する月までの間に係る額を除く。)が当該遺族補償年金前払一時金の額に達するまでの間、その支給を停止するものとする。
(1) 当該遺族補償年金に係る遺族補償年金前払一時金が支給された月後の最初の遺族補償年金に係る支払期月(特例遺族補償年金受給権者が支給停止解除年齢に達する前に附則第9項本文の規定による申出を行った場合にあっては、当該特例遺族補償年金受給権者について条例附則第4条の2第4項本文の規定の適用がないものとした場合における当該遺族補償年金前払一時金が支給された月後の最初の当該遺族補償年金に係る支払期月に当たる月。以下この項及び次項において同じ。)から1年を経過する月以前の各月(附則第9項ただし書の規定による申出が行われた場合にあっては、当該申出が行われた日の属する月の翌月以後の月に限る。)に支給されるべき遺族補償年金の額
(2) 前号の支払期月から1年を経過する月後の各月に支給されるべき遺族補償年金の額を、災害発生の日における法定利率に当該支払期月以後の経過年数(当該年数に1年未満の端数があるときは、これを切り捨てた年数)を乗じて得た数に1を加えた数で除して得た額
15 前項の規定による遺族補償年金の支給の停止が終了する月に係る遺族補償年金の額は、当該終了する月が、同項に規定する支払期月から起算して1年以内の場合にあっては、当該遺族補償年金前払一時金の額から同項の規定により各月に支給されるべき当該遺族補償年金の額の全額につき支給が停止される期間に係る同項の規定による合計額(以下この項において「全額停止期間に係る合計額」という。)を差し引いた額、当該支払期月から起算して1年を超える場合にあっては、当該遺族補償年金前払一時金の額から全額停止期間に係る合計額を差し引いた額に災害発生の日における法定利率に当該終了する月の同項に規定する経過年数を乗じて得た数に1を加えた数を乗じて得た額を、それぞれ当該終了する月に支給されるべき当該遺族補償年金の額から差し引いた額とする。
16 実施機関は、条例附則第2条の3第3項、附則第3条第3項及び附則第4条の2第4項の支給停止期間が満了したときは、速やかに当該支給停止に係る障害補償年金又は遺族補償年金を受ける権利を有する者に対して、その旨を通知しなければならない。
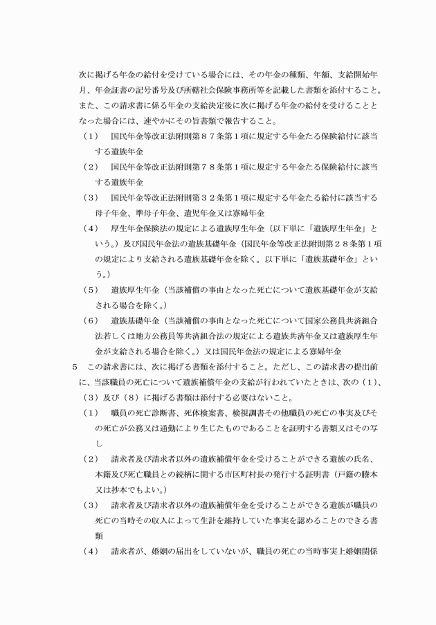
17 年金たる補償を受ける者は、当該補償の事由となった障害又は死亡について、条例附則第5条に掲げる年金たる給付が支給されることとなった場合、その給付の額が変更された場合又はその支給を受けられなくなった場合には、その事実を明らかにすることができる書類を添えて、速やかにその旨を実施機関に届け出なければならない。
18 第15条及び第16条の規定は、条例附則第4条の2第2項の規定に基づき遺族補償年金を受けることができることとされた遺族で支給停止解除年齢に達しないものがある場合について準用する。この場合において、第15条中「受ける者」とあるのは「受ける権利を有する者」と、「基礎となる遺族」とあるのは「基礎となる遺族(条例附則第4条の2第2項の規定に基づき遺族補償年金を受けることができることとされた遺族であって、当該遺族補償年金に係る職員の死亡の時期に応じ、同項の表の右欄に掲げる年齢に達しないものを含む。)」と、第16条第1項中「受ける者」とあるのは「受ける権利を有する者」と読み替えるものとする。
附則(昭和50年1月14日規則第2号)
1 この規則は、公布の日から施行する。
2 この規則による改正後の田辺町の非常勤の職員の公務災害補償等に関する条例施行規則(次項において「新規則」という。)(第7条の2を除く。)の規定は、昭和49年11月1日から適用する。
3 新規則第7条の2は昭和49年4月1日以降において支給すべき事由の生じた葬祭補償について適用し、同日前に支給すべき事由の生じた葬祭補償については、なお従前の例による。
附則(昭和50年6月25日規則第6号)
1 この規則は、公布の日から施行する。
2 この規則による改正後の田辺町の非常勤の職員の公務災害補償等に関する条例施行規則第7条の2の規定は、昭和50年4月1日(以下「適用日」という。)以後に支給すべき事由が生じた葬祭補償について適用し、同日前に支給すべき事由が生じた葬祭補償については、なお従前の例による。
3 適用日以後に支給すべき事由が生じた葬祭補償であって、この規則による改正前の田辺町の非常勤の職員の公務災害補償等に関する条例施行規則第7条の2の規定により支給されたもの又は田辺町の非常勤の職員の公務災害補償等に関する条例施行規則(昭和49年3月20日規則第2号)附則第4項の規定による金額により支給されたもの(その額が25万円未満であるものに限る。)の支払は、この規則による改正後の田辺町の非常勤の職員の公務災害補償等に関する条例施行規則第7条の2の規定による金額により支給されるべき葬祭補償の内払とみなす。
附則(昭和52年9月20日規則第8号)
1 この規則は、公布の日から施行する。
2 この規則による改正後の田辺町非常勤職員の公務災害補償等に関する条例施行規則(以下「新規則」という。)第7条の2、第12条、第15条、第16条並びに附則第2項及び第9項の規定は、昭和52年4月1日から適用する。
3 新規則第7条の2及び附則第2項の規定は、昭和52年4月1日(以下「適用日」という。)以後に支給すべき事由が生じた葬祭補償について適用し、同日前に支給すべき事由が生じた葬祭補償については、なお従前の例による。
4 適用日以後に支給すべき事由が生じた葬祭補償でこの規則の施行日前に支給されたもの(その額が30万円未満であるものに限る。)があるときは、その支払は、新規則第7条の2の規定による金額により支給されるべき葬祭補償の内払とみなす。
附則(昭和53年8月9日規則第25号)
この規則は、公布の日から施行し、昭和53年4月1日から適用する。
附則(昭和54年6月4日規則第5号)
1 この規則は、昭和54年4月1日から施行する。
2 改正後の第7条の2の規定は、この規則の施行の日以後に支給すべき事由が生じた葬祭補償について適用し、同日前に支給すべき事由が生じた葬祭補償については、なお従前の例による。
附則(昭和56年10月12日規則第27号)
この規則は、公布の日から施行する。
附則(昭和58年10月4日規則第14号)
この規則は、公布の日から施行し、昭和58年9月1日から適用する。
附則(昭和59年10月23日規則第15号)
1 この規則は、公布の日から施行する。
2 この規則による改正後の田辺町非常勤職員の公務災害補償等に関する条例施行規則は昭和59年10月1日から適用する。
附則(昭和60年12月27日規則第23号)
この規則は、昭和61年1月1日から施行する。
附則(昭和61年7月1日規則第19号)
1 この規則は、公布の日から施行する。
2 改正後の第7条の2の規定は、昭和61年4月1日以後に支給すべき事由の生じた葬祭補償について適用し、同日前に支給すべき事由の生じた葬祭補償については、なお従前の例による。
附則(昭和62年7月4日規則第12号)
この規則は、公布の日から施行する。
附則(昭和63年7月1日規則第20号)
1 この規則は、公布の日から施行する。
2 改正後の第7条の3の規定は、昭和63年4月1日以後に支給すべき事由の生じた葬祭補償について適用し、同日前に支給すべき事由の生じた葬祭補償については、なお従前の例による。
附則(昭和63年12月26日規則第24号)
この規則は、公布の日から施行する。
附則(平成2年10月1日規則第14号)
(施行期日)
1 この規則は、公布の日から施行する。
(経過措置)
2 改正後の田辺町非常勤職員の公務災害補償等に関する条例施行規則(以下「新規則」という。)第7条の3の規定は、平成2年4月1日以後に支給すべき事由が生じた葬祭補償について適用し、同日前に支給すべき事由が生じた葬祭補償については、なお従前の例による。
3 平成2年4月1日以後に支給すべき事由が生じた葬祭補償であって、改正前の田辺町非常勤職員の公務災害補償等に関する条例施行規則(以下「旧規則」という。)第7条の3の規定による金額により支給されたもの又は旧規則附則第2項の規定による金額により支給されたもの(その額が50万円未満であるものに限る。)の支払は、新規則第7条の3の規定による金額により支給されるべき葬祭補償の内払とみなす。
附則(平成4年8月3日規則第16号)
(施行期日)
1 この規則は、公布の日から施行する。
(経過措置)
2 改正後の田辺町非常勤職員の公務災害補償等に関する条例施行規則の第7条の3の規定は、平成4年4月1日以後に支給すべき事由が生じた葬祭補償について適用し、同日前に支給すべき事由が生じた葬祭補償については、なお従前の例による。
附則(平成6年8月31日規則第21号)
(施行期日)
1 この規則は、公布の日から施行する。
(経過措置)
2 改正後の田辺町非常勤職員の公務災害補償等に関する条例施行規則(以下「新規則」という。)第7条の3の規定は、平成6年4月1日以後に支給すべき事由が生じた葬祭補償について適用し、同日前に支給すべき事由が生じた葬祭補償については、なお従前の例による。
3 平成6年4月1日以後に支給すべき事由が生じた葬祭補償であって、改正前の田辺町非常勤職員の公務災害補償等に関する条例施行規則(以下「旧規則」という。)第7条の3の規定による金額により支給されたもの又は旧規則附則第2項の規定による金額により支給されたもの(その額が56万円未満であるものに限る。)の支払は、新規則第7条の3の規定による金額により支給されるべき葬祭補償の内払とみなす。
附則(平成6年12月26日規則第34号)
1 この規則は、公布の日から施行する。
2 改正後の田辺町非常勤職員の公務災害補償等に関する条例施行規則の規定は、平成6年10月1日以後の療養に係る補償について適用し、同日前の療養に係る補償については、なお従前の例による。
附則(平成7年10月2日規則第44号)
この規則は、公布の日から施行し、改正後の田辺町非常勤職員の公務災害補償等に関する条例施行規則の規定は、平成7年8月1日から適用する。ただし、第1条の規定は、公布の日から施行し、同条の規定による改正後の田辺町非常勤職員の公務災害補償等に関する条例施行規則の規定は、平成7年4月1日から適用する。
附則(平成8年7月8日規則第11号)
この規則は、公布の日から施行し、平成8年4月1日から適用する。
附則(平成8年7月8日規則第12号)
1 この規則は、公布の日から施行する。ただし、別記第12号様式の注意事項の2に係る改正規定は、平成8年8月1日から施行する。
2 改正後の田辺町非常勤職員の公務災害補償等に関する条例施行規則(以下「新規則」という。)第7条の4の規定は、平成8年4月1日以後に支給すべき事由が生じた葬祭補償について適用し、同日前に支給すべき事由が生じた葬祭補償については、なお従前の例による。
3 平成8年4月1日以後に支給すべき事由が生じた葬祭補償であって、改正前の田辺町非常勤職員の公務災害補償等に関する条例施行規則(以下「旧規則」という。)第7条の4の規定による金額により支給されたもの又は旧規則附則第2項の規定による金額により支給されたもの(その額が59万円未満であるものに限る。)の支払は、新規則第7条の4の規定による金額により支給されるべき葬祭補償の内払とみなす。
附則(平成8年12月26日規則第30号)
この規則は、田辺町が市となる日〔平成9年4月1日〕から施行する。
附則(平成9年5月30日規則第23号)
この規則は、公布の日から施行し、改正後の京田辺市議会の議員その他非常勤職員の公務災害補償等に関する条例施行規則の規定は、平成9年4月1日から適用する。
附則(平成10年6月1日規則第24号)
1 この規則は、公布の日から施行し、第7条の2第2号の規定は平成10年4月1日から適用する。
2 改正後の京田辺市議会の議員その他非常勤の職員の公務災害補償等に関する条例施行規則(以下「新規則」という。)第7条の4の規定は、平成10年4月1日以後に支給すべき事由が生じた葬祭補償について適用し、同日前に支給すべき事由が生じた葬祭補償については、なお従前の例による。
3 平成10年4月1日以後に支給すべき事由が生じた葬祭補償であって、改正前の京田辺市議会の議員その他非常勤の職員の公務災害補償等に関する条例施行規則(以下「旧規則」という。)第7条の4の規定による金額により支給されたもの又は旧規則附則第2項の規定による金額により支給されたもの(その額が61万円未満であるものに限る。)の支払は、新規則第7条の4の規定による金額により支給されるべき葬祭補償の内払とみなす。
附則(平成14年12月27日規則第42号)
この規則は、公布の日から施行する。
附則(平成16年5月6日規則第19号)
この規則は、公布の日から施行し、第7条の2、第17条、別記様式第12号の改正規定を除き、平成15年10月1日から適用する。
附則(平成18年7月3日規則第34号)
(施行期日)
1 この規則は、公布の日から施行する。
(経過措置)
2 改正後第17条第1項各号の規定は、この規則の施行の日(以下「施行日」という。)以後に行うべき事由が生じた福祉事業について適用し、施行日前に行うべき事由が生じた福祉事業については、なお従前の例による。
附則(平成19年9月28日規則第33号)抄
この規則は、平成19年10月1日から施行する。
附則(平成20年3月11日規則第11号)
(施行期日)
1 この規則は、公布の日から施行する。
(経過措置)
2 改正後の第7条の4の規定は、この規則の施行の日以後に支給すべき事由が生じた葬祭補償について適用し、同日前に支給すべき事由が生じた葬祭補償については、なお従前の例による。
附則(平成20年11月12日規則第66号)
(施行期日等)
1 この規則は、公布の日から施行し、改正後の京田辺市議会の議員その他非常勤の職員の公務災害補償等に関する条例施行規則の規定は、平成20年4月1日から適用する。
(経過措置)
2 改正後の京田辺市議会の議員その他非常勤の職員の公務災害補償等に関する条例施行規則第2条の5の規定は、平成20年4月1日以後に発生した事故に起因する通勤による災害について適用し、同日前に発生した事故に起因する通勤による災害については、なお従前の例による。
附則(平成22年7月1日規則第33号)
この規則は、公布の日から施行する。
附則(平成24年3月30日規則第16号)
この規則は、公布の日から施行する。
附則(平成29年3月29日規則第13号)
(施行期日)
1 この規則は、公布の日から施行する。ただし、第24条の改正規定は、平成29年4月1日から施行する。
(経過措置)
2 この規則による改正後の京田辺市議会の議員その他非常勤の職員の公務災害補償等に関する条例施行規則第2条の5第5号の規定は、この規則の施行の日以後に発生した事故に起因する通勤による災害について適用し、同日前に発生した事故に起因する通勤による災害については、なお従前の例による。
附則(平成31年3月27日規則第5号)
この規則は、公布の日から施行する。ただし、別記様式第1号及び別記様式第1号の2の改正規定は、平成32年4月1日から施行する。
附則(令和2年5月26日規則第48号)
この規則は、公布の日から施行する。
附則(令和3年3月31日規則第23号)
この規則は、令和3年4月1日から施行する。
附則(令和3年10月4日規則第41号)
この規則は、公布の日から施行し、改正後の京田辺市議会の議員その他非常勤の職員の公務災害補償等に関する条例施行規則の別表第1第8項の規定は、令和3年9月15日から適用する。
附則(令和4年3月31日規則第32号)
この規則は、公布の日から施行する。
附則(令和5年2月15日規則第5号)
この規則は、公布の日から施行する。
附則(令和6年2月28日規則第10号)
この規則は、令和6年4月1日から施行する。
附則(令和7年3月28日規則第14号)
(施行期日)
1 この規則は、令和7年4月1日から施行する。
(経過措置)
2 改正後の京田辺市議会の議員その他非常勤の職員の公務災害補償等に関する条例施行規則(次項において「新規則」という。)の規定は、同項に定めるものを除き、この規則の施行の日(以下「施行日」という。)以後に完了する旅行について適用し、施行日前に完了した旅行については、なお従前の例による。
3 新規則の規定は、施行日前に出発し、かつ、施行日以後に完了する旅行のうち、施行日以後の期間に対応する分について適用し、施行日前の期間に対応する分については、なお従前の例による。
附則(令和7年5月30日規則第38号)
(施行期日)
1 この規則は、令和7年6月1日から施行する。
(経過措置)
2 この規則の施行前にした行為に対する懲役、禁錮又は刑法等の一部を改正する法律(令和4年法律第67号)第2条の規定による改正前の刑法(明治40年法律第45号)第16条に規定する拘留の刑の執行のため刑事施設(少年法(昭和23年法律第168号)第56条第3項の規定により少年院において刑を執行する場合における当該少年院を含む。以下同じ。)に拘置されている場合、この規則による改正後の第7条の2第1号の規定の適用については、拘禁刑又は拘留の刑の執行のため刑事施設に拘留されているものとみなす。
別表第1(第2条の2関係)
1 公務上の負傷に起因する疾病
2 物理的因子にさらされる業務に従事したため生じた次に掲げる疾病及びこれらに付随する疾病
(1) 紫外線にさらされる業務に従事したため生じた前眼部疾患又は皮膚疾患
(2) 赤外線にさらされる業務に従事したため生じた網膜火傷、白内障等の眼疾患又は皮膚疾患
(3) レーザー光線にさらされる業務に従事したため生じた網膜火傷等の眼疾患又は皮膚疾患
(4) マイクロ波にさらされる業務に従事したため生じた白内障等の眼疾患
(5) 市長の定める電離放射線(以下「放射線」という。)にさらされる業務に従事したため生じた急性放射線症、皮膚潰瘍等の放射線皮膚障害、白内障等の放射線眼疾患、放射線肺炎、再生不良性貧血等の造血器障害、骨え死その他の放射線障害
(6) 高圧室内作業又は潜水作業に係る業務に従事したため生じた潜かん病又は潜水病
(7) 気圧の低い場所における業務に従事したため生じた高山病又は航空減圧症
(8) 暑熱な場所における業務に従事したため生じた熱中症
(9) 高熱物体を取り扱う業務に従事したため生じた熱傷
(10) 寒冷な場所における業務又は低温物体を取り扱う業務に従事したため生じた凍傷
(11) 著しい騒音を発する場所における業務に従事したため生じた難聴等の耳の疾患
(12) 超音波にさらされる業務に従事したため生じた手指等の組織え死
(13) (1)から(12)までに掲げるもののほか、物理的因子にさらされる業務に従事したため生じたことの明らかな疾病
3 身体に過度の負担のかかる作業態様の業務に従事したため生じた次に掲げる疾病及びこれらに付随する疾病
(1) 重激な業務に従事したため生じた筋肉、けん、骨若しくは関節の疾患又は内臓脱
(2) 重量物を取り扱う業務、腰部に過度の負担を与える不自然な作業姿勢により行う業務その他腰部に過度の負担のかかる業務に従事したため生じた腰痛
(3) チェンソー、ブッシュクリーナー、削岩機等の身体に振動を与える機械器具を使用する業務に従事したため生じた手指、前腕等の末しょう循環障害、末しょう神経障害又は運動器障害
(4) 電子計算機への入力を反復して行う業務その他上肢に過度の負担のかかる業務に従事したため生じた後頭部、けい部、肩甲帯、上腕、前腕又は手指の運動器障害
(5) (1)から(4)までに掲げるもののほか、身体に過度の負担のかかる作業態様の業務に従事したため生じたことの明らかな疾病
4 化学物質等にさらされる業務に従事したため生じた次に掲げる疾病及びこれらに付随する疾病
(1) 市長の定める単体たる化学物質又は化合物(合金を含む。)にさらされる業務に従事したため生じた疾病であって、市長が定めるもの
(2) ふっ素樹脂、塩化ビニル樹脂、アクリル樹脂等の合成樹脂の熱分解生成物にさらされる業務に従事したため生じた眼粘膜の炎症又は気道粘膜の炎症等の呼吸器疾患
(3) すす、鉱物油、漆、タール、セメント、アミン系の樹脂硬化剤等にさらされる業務に従事したため生じた皮膚疾患
(4) たん白分解酵素にさらされる業務に従事したため生じた皮膚炎、結膜炎又は鼻炎、気管支ぜん息等の呼吸器疾患
(5) 木材の粉じん、獣毛のじんあい等を飛散する場所における業務又は抗生物質等にさらされる業務に従事したため生じたアレルギー性の鼻炎、気管支ぜん息等の呼吸器疾患
(6) 綿、亜麻等の粉じんを飛散する場所における業務に従事したため生じた呼吸器疾患
(7) 石綿にさらされる業務に従事したため生じた良性石綿胸水又はびまん性胸膜肥厚
(8) 空気中の酸素濃度の低い場所における業務に従事したため生じた酸素欠乏症
(9) (1)から(8)までに掲げるもののほか、化学物質等にさらされる業務に従事したため生じたことの明らかな疾病
5 粉じんを飛散する場所における業務に従事したため生じたじん肺症又は市長の定めるじん肺の合併症
6 細菌、ウイルス等の病原体にさらされる業務に従事したため生じた次に掲げる疾病及びこれらに付随する疾病
(1) 患者の診療若しくは看護の業務、介護の業務又は研究その他の目的で病原体を取り扱う業務に従事したため生じた伝染性疾患
(2) 動物若しくはその死体、獣毛、革その他動物性の物又はぼろ等の古物を取り扱う業務に従事したため生じたブルセラ症、炭そ病等の伝染性疾患
(3) 湿潤地における業務に従事したため生じたワイル病等のレプトスピラ症
(4) 屋外における業務に従事したため生じたつつが虫病
(5) (1)から(4)までに掲げるもののほか、細菌、ウイルス等の病原体にさらされる業務に従事したため生じたことの明らかな疾病
7 がん原性物質又はがん原性因子にさらされる業務に従事したため生じた次に掲げる疾病及びこれらに付随する疾病
(1) ベンジジンにさらされる業務に従事したため生じた尿路系腫瘍
(2) ベーターナフチルアミンにさらされる業務に従事したため生じた尿路系腫瘍
(3) 4―アミノジフェニルにさらされる業務に従事したため生じた尿路系腫瘍
(4) 4―ニトロジフェニルにさらされる業務に従事したため生じた尿路系腫瘍
(5) ビス(クロロメチル)エーテルにさらされる業務に従事したため生じた肺がん
(6) ベリリウムにさらされる業務に従事したため生じた肺がん
(7) ベンゾトリクロリドにさらされる業務に従事したため生じた肺がん
(8) 石綿にさらされる業務に従事したため生じた肺がん又は中皮腫
(9) ベンゼンにさらされる業務に従事したため生じた白血病
(10) 塩化ビニルにさらされる業務に従事したため生じた肝血管肉腫又は肝細胞がん
(11) 3,3'―ジクロロ―4,4'ジアミノジフェニルメタンにさらされる業務に従事したため生じた尿路系腫瘍
(12) オルト―トルイジンにさらされる業務に従事したため生じたぼうこうがん
(13) 1,2―ジクロロプロパンにさらされる業務に従事したため生じた胆管がん
(14) ジクロロメタンにさらされる業務に従事したため生じた胆管がん
(15) 放射線にさらされる業務に従事したため生じた白血病、肺がん、皮膚がん、骨肉腫、甲状腺がん、多発性骨髄腫又は非ホジキンリンパ腫
(16) すす、鉱物油、タール、ピッチ、アスファルト又はパラフィンにさらされる業務に従事したため生じた皮膚がん
(17) (1)から(16)までに掲げるもののほか、がん原性物質又はがん原性因子にさらされる業務に従事したため生じたことの明らかな疾病
8 相当の期間にわたって継続的に行う長時間の業務その他血管病変等を著しく増悪させる業務に従事したため生じた狭心症、心筋梗塞、心停止(心臓性突然死を含む。)、心室細動等の重症の不整脈、重篤な心不全、肺塞栓症、大動脈解離、くも膜下出血、脳出血、脳梗塞又は高血圧性脳症及びこれらに付随する疾病
9 人の生命にかかわる事故への遭遇その他強度の精神的又は肉体的負荷を与える事象を伴う業務に従事したため生じた精神及び行動の障害並びにこれに付随する疾病
10 前各号に掲げるもののほか、公務に起因することの明らかな疾病
別表第2(第7条の3関係)
介護を要する状態の区分 | 障害 |
常時介護を要する状態 | 1 神経系統の機能又は精神の著しい障害であって、その程度が常に介護を要するもの 2 胸腹部臓器の機能の著しい障害であって、その程度が常に介護を要するもの 3 前2号に掲げるもののほか、条例別表第1に定める第1級に該当する障害であって前2号に掲げるものと同程度の介護を要するもの又は条例別表第2に定める第1級に該当する障害であって前2号に掲げるものと同程度の介護を要するもの |
随時介護を要する状態 | 1 神経系統の機能又は精神の著しい障害であって、その程度が随時介護を要するもの 2 胸腹部臓器の機能の著しい障害であって、その程度が随時介護を要するもの 3 条例別表第1に定める第1級に該当する障害であって前2号に掲げるものと同程度の介護を要するもの又は条例別表第2に定める第1級に該当する障害であって前2号に掲げるものと同程度の介護を要するもの |






















































様式第17号及び様式第18号 削除











